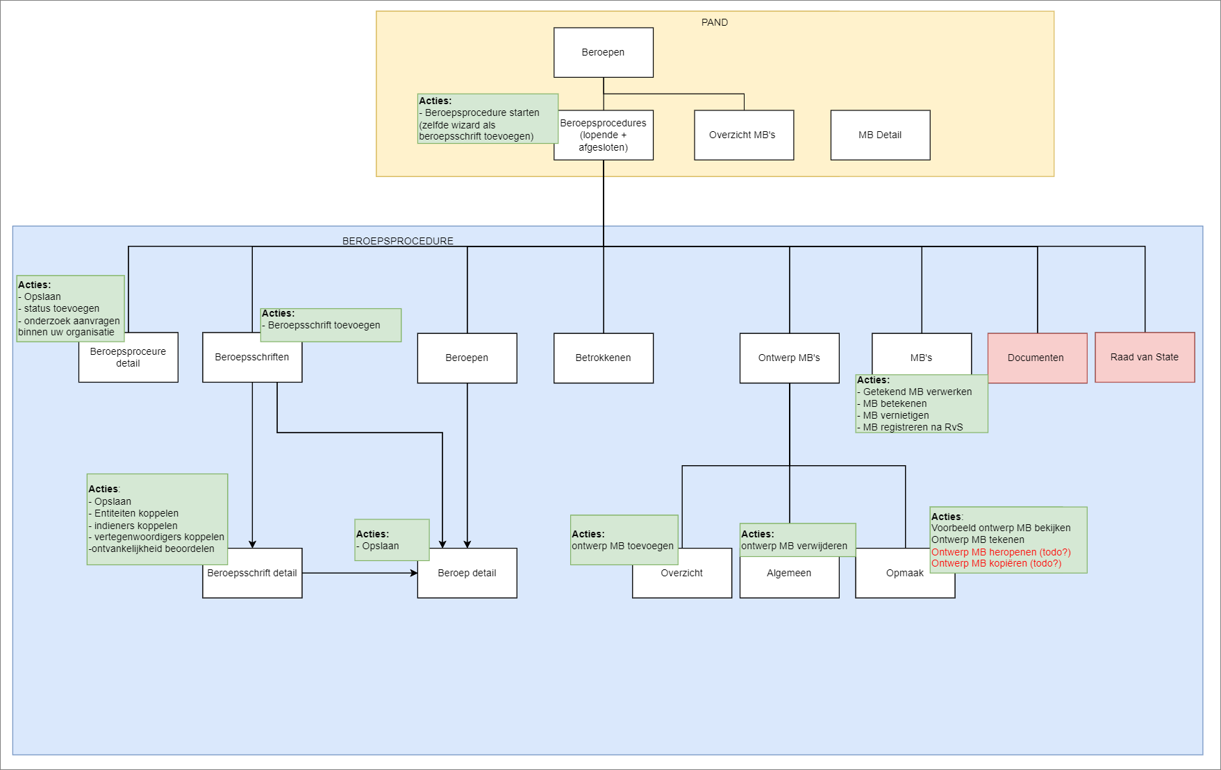
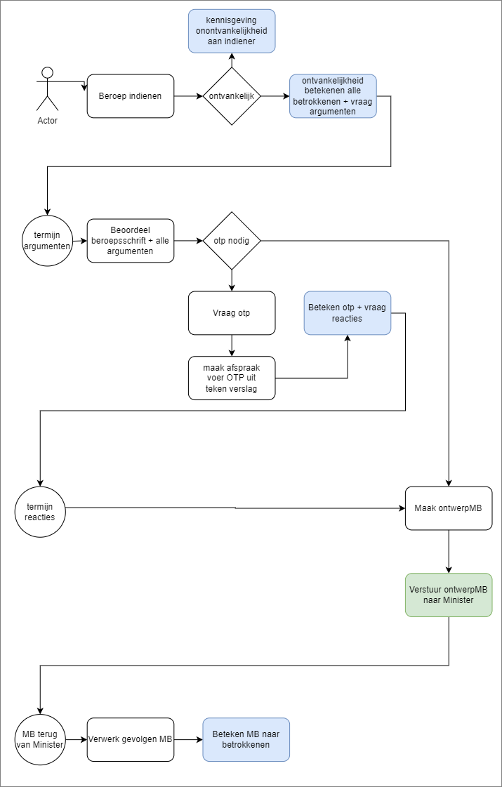
Flows, iconen en statussen beroepen
Statussen en iconen
Automatische statussen
Volgend overzicht bevat automatische statussen die VLOK toevoegt na het uitvoeren van acties:
|
|
Statussen |
|
|
(BP24-0000161) |
Intern voor de dossierbeheerder beroepsprocedure (Wonen) en woningcontroleur beroepen via referte:
|
Voor alle VLOK gebruikers: 1. Gestart (= lopende procedure)
Principes:
|
|
(BD24-000016 |
1. Ontvankelijkheid te beoordelen 2. Onontvankelijkheid beoordeeld |
|
|
beroep (BR14-067891) |
Geen status, maar wel resultaten. |
|
|
ontwerp besluit minister (OMB14-067891) |
Status:
|
|
|
besluit minister (MB14-067891) |
Status:
|
|
Manuele statussen
Zolang een procedure niet is gesloten, kan de dossierbeheerder beroepsprocedure (Wonen) zelf de status wijzigen via de actie Status toevoegen in op Beroepsprocedure > Algemeen.
Mogelijke statussen:










