ControleAdresObjectId
Doel van de taak
Valideren of bestaande AdresID's nog correct zijn.
Wat doet de taak exact?
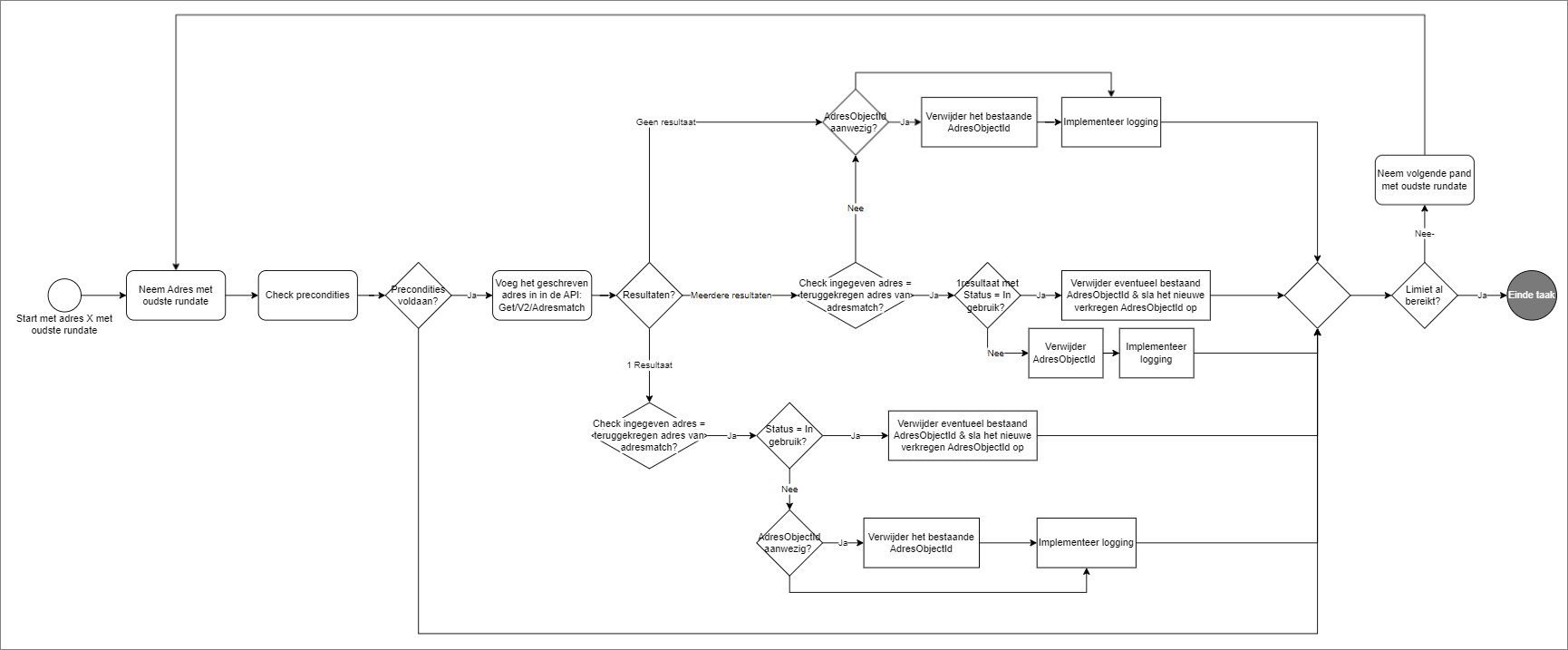
VLOK controleert alle adressen van panden/entiteiten Een entiteit is een deel van een pand. Er zijn 3 entiteitstypes: niet-woonfunctie (NWF), een niet-zelfstandige woning (NZW) en een zelfstandige woning (ZW). Zie voor uitgebreide definitie' Hoe voeg ik een nieuwe entiteit toe?'/personen met een AdresID die geen oud adres zijn of voorheen gekend als en past volgende logica toe:
Zie interne analyse.
Schedule
Eenmalig en daarna op aanvraag.
