OpvolgingWaarschuwingsprocedure
Doel van de taak
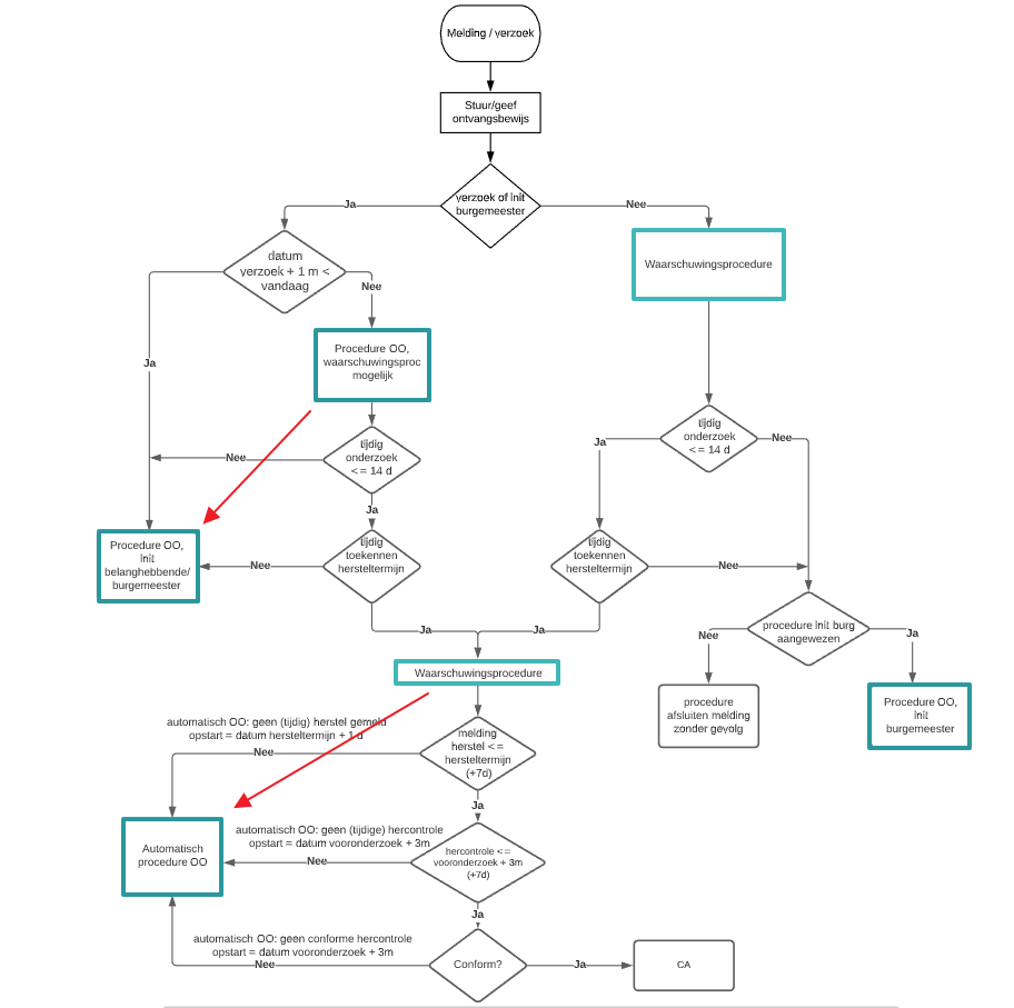
Opgelet: sinds de inwerkingtreding van het BVR tot wijziging van het besluit Vlaamse Codex Wonen van 2021 op 8 april 2022 is de termijn van het eerste onderzoek verlengd van 14 dagen naar een maand.
De taak wijzigt in de flow automatisch de info op de hoofdprocedure:
Procedures OO die binnen een maand na het verzoek niet zijn omgezet naar een waarschuwingsprocedure, verliezen de mogelijkheid om nog een waarschuwingsprocedure te worden.
De termijnen binnen waarschuwingsprocedure bewaken en zorgen dat de procedure automatisch wordt omgezet in een procedure OO indien de gemeente de termijnen niet respecteert:
- Hersteltermijn niet toegekend na 1 maand + 1 dag na melding
- Herstel niet gemeld na termijn
- Hercontrole niet aanwezig of later dan 3 maand na eerste onderzoek. Opgelet: de regelgeving voorziet een termijn van orde van 3 maanden na de oorspronkelijke melding. Maar de sanctie automatische opstart procedure OO gebeurt pas 3 maanden na het eerste conformiteitsonderzoek.
- Niet-conforme entiteiten Een entiteit is een deel van een pand. Er zijn 3 entiteitstypes: niet-woonfunctie (NWF), een niet-zelfstandige woning (NZW) en een zelfstandige woning (ZW). Zie voor uitgebreide definitie' Hoe voeg ik een nieuwe entiteit toe?' na hercontrole
De gebruiker krijgt zeven dagen extra na het verstrijken van de termijnen om alsnog de hersteltermijn of de hercontrole in te geven.
Indien info HP = Procedure OO, waarschuwingsprocedure mogelijk
Voor alle procedures met procedureinfo = Procedure OO, waarschuwingsprocedure mogelijk, status gestart en
Vandaag > datum verzoek + 1 m wijzigt de taak de procedureinfo naar Procedure OO zodat een waarschuwingsprocedure niet meer mogelijk is.
Indien info HP = Waarschuwingsprocedure
Voor alle procedures met info HP = Waarschuwingsprocedure en status gestart
- Hersteltermijn voorbij. Indien geen melding herstel en datum hersteltermijn + 7d < vandaag en er zijn DP met status verschillend van CA verstuurd.
-
Datum verzoek = datum hersteltermijn + 1d
-
Aanpassingen HP
-
Start procedure = datum hersteltermijn + 1d
-
Procedureinfo : automatisch OO: geen (tijdig) herstel gemeld
-
Beroep mogelijk vanaf: datum verzoek + 3 m
-
-
Taken
-
Sluit alle open taken gekoppeld aan de HP
-
1 termijn burgemeester (zie algemene beschrijving)
-
420 Automatisch OO na waarschuwingsprocedure (zie algemene beschrijving)
-
14 termijn beroep stilzitten met deadline datum verzoek + 3m (enkel indien de procedure een advies van WIV bevat)
-
- Geen tijdige hercontrole: indien herstel gemeld maar geen getekend onderzoek van na de datum melding herstel en voor de datum melding + 105d en de laatste dagen is meer dan 7 dagen voorbij en er zijn DP met status verschillend van CA verstuurd:
- Aanpassingen verzoek: datum melding + 105 dagen
- Aanpassingen HP
- Start procedure = datum melding + 105 dagen
- Info HP: automatisch OO: geen (tijdige) hercontrole
- Beroep mogelijk vanaf: datum verzoek + 3 m
- Aanpassingen DP: Status DP = gestart behalve indien status = CA verstuurd
- Taken
- Sluit alle open taken gekoppeld aan de HP
- 1 termijn burgemeester (zie algemene beschrijving)
- 420 Automatisch OO na waarschuwingsprocedure (zie algemene beschrijving)
- 14 termijn beroep stilzitten met deadline datum verzoek + 3m (enkel indien de procedure een advies van WIV bevat)
- Tijdige hercontrole en herstel gemeld: indien herstel gemeld en een getekend onderzoek van na de datum melding herstel en voor de datum melding en er zijn DP met status verschillend van CA verstuurd:
- Indien geen enkele entiteit conform in het recentste onderzoek:
- Aanpassingen verzoek: Datum verzoek = datum hersteltermijn + 1 dag
- Aanpassingen HP
- Start procedure = datum hersteltermijn + 1 dag
- Info HP: automatisch OO: geen conforme hercontrole
- Beroep mogelijk vanaf: datum verzoek + 3 m
- Voor elke niet-conforme entiteit
- Aanpassingen DP
- Status DP = gestart behalve indien status = CA verstuurd
- Taken
- Sluit alle open taken gekoppeld aan de HP
- 1 termijn burgemeester (zie algemene beschrijving)
- 420 Automatisch OO na waarschuwingsprocedure (zie algemene beschrijving)
- 14 termijn beroep stilzitten met deadline datum verzoek + 3m (enkel indien de procedure een advies van WIV bevat)
- Voor alle entiteiten in HP die conform zijn in het recentste onderzoek:
- en niet vastgesteld als onvergunde domiciliekamer en geen herstelvordering: Status DP = CA te maken
- en wel vastgesteld als onvergunde domiciliekamer of een herstelvordering en niet opgenomen op VIVOO De Vlaamse inventaris voor ongeschikte en onbewoonbare woningen (VIVOO) bevat: • een lijst met de ongeschikt- en onbewoonbaarverklaringen Vlaamse Wooncode (VIVOO-OO) • een aparte lijst met de onbewoonbaarverklaringen Nieuwe Gemeentewet (VIVOO-NGW) Een besluit tot overbewoning geeft geen aanleiding tot opname in de Vlaamse inventaris. voor 1/1/22: Status DP = Hersteld
- Indien niet alle entiteiten in HP conform zijn in het recentste onderzoek:
- Aanpassingen verzoek: Datum verzoek = datum hersteltermijn + 1 dag
- Aanpassingen HP
- Start procedure = datum hersteltermijn + 1 dag
- Info HP: automatisch OO: geen conforme hercontrole
- Beroep mogelijk vanaf: datum verzoek + 3 m
- Voor elke niet-conforme entiteit: Status DP = gestart behalve indien status = CA verstuurd
- Taken
- 1 termijn burgemeester
- 420 Automatisch OO na waarschuwingsprocedure
- 14 termijn beroep stilzitten met deadline datum verzoek + 3m (enkel indien de procedure een advies van WIV bevat)
Bij problemen wordt volgende mail naar het VLOK-adres gestuurd:
Subject: Task failed: <opvolging waarschuwingsprocedure>
De taak <opvolging waarschuwingsprocedure> is gefaald.
Kijk de oorzaak na en log eventueel een bug.
Verwittig het ontwikkelteam indien dringend actie is vereist .
Vriendelijke groeten,
Het Vlok-team
Schedule
Dagelijks.


