ActualisatieKboTask
Doel van de taak
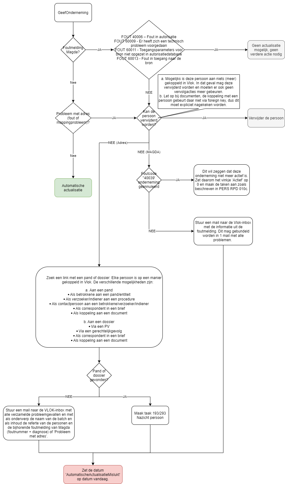
Deze taak actualiseert automatisch de KBO gegevens van de 5000 personen met een lege of oudste actualisatiedatum. Uiteraard is actualisatie enkel mogelijk indien het KBO-nummer is ingevuld.
Wat doet de taak exact?
Actualisering mogelijk
Indien mogelijk, actualiseert VLOK de data als volgt:
-
Informatie die in VLOK aanwezig is, maar niet (meer) aangeleverd wordt door het KBO behouden we as is
-
Informatie die het KBO aanlevert, bewaren in VLOK zoals we doen bij het manueel actualiseren van een persoon
-
Het veld aanpasbaarheid wordt gelijk gezet met welke informatie we kregen van het KBO.
-
VLOK maakt volgende taken indien van toepassing:
-
Als VLOK een actieve bewoner (geen einddatum op de rol) wijzigt en het domicilieadres komt niet overeen met het adres van het pand Elk bebouwd onroerend goed dat zowel het hoofdgebouw als de bijgebouwen omvat (= gebouwen die als 1 geheel beschouwd kunnen worden), met uitzondering van bedrijfsruimten. Een pand kan één of meerdere zelfstandige en/of niet-zelfstandige entiteiten bevatten met of zonder woonfunctie. of entiteit Een entiteit is een deel van een pand. Er zijn 3 entiteitstypes: niet-woonfunctie (NWF), een niet-zelfstandige woning (NZW) en een zelfstandige woning (ZW). Zie voor uitgebreide definitie' Hoe voeg ik een nieuwe entiteit toe?' waaraan hij als bewoner is gekoppeld, maakt VLOK
-
Taak 185 nieuw domicilieadres voor bewoner toegekend aan dossierbeheerder woningkwaliteit (Wonen) als kennisgeving.
Om een overvloed aan taken te vermijden, maakt VLOK deze taak enkel indien:
-
er een lopende procedure is op het pand OF
-
OF de persoon de aanvrager is van een lopende vrijstelling voor de enige woning als hoofdverblijfplaats met status aangevraagd of toegestaan.
-
-
Taak 435 nieuw domicilieadres voor bewoner in procedure toegekend aan de dossierbeheerder (gemeente) om te informeren dat de bewoner vermoedelijk verhuisd is.
Om een overvloed aan taken te vermijden, maakt VLOK deze taak enkel indien er een lopende procedure is op het pand
VLOK koppelt in de extra info van de taak de referte van de persoon en van de betrokken entiteiten met een verschillend adres.
-
-
Als een persoon niet actief wordt maakt VLOK:
-
voor elk pand waar de inactieve persoon een nog actieve rol (geen einddatum) heeft op het pand of de entiteit
-
een taak 197 controleer inactieve persoon toegekend aan dossierbeheerder woningkwaliteit (Wonen) om de rol te beëindigen.
Om een overvloed aan taken te vermijden maakt VLOK deze taak enkel indien :
-
een lopende procedure op pand OF
-
de entiteit waarvoor de persoon een rol heeft als HZR houder(s) zakelijk recht. Volgende rollen beschouwt VLOK als een houder zakelijk recht: volle eigenaar, vruchtgebruiker, opstalhouder, erfpachter. staat op VIVOO De Vlaamse inventaris voor ongeschikte en onbewoonbare woningen (VIVOO) bevat: • een lijst met de ongeschikt- en onbewoonbaarverklaringen Vlaamse Wooncode (VIVOO-OO) • een aparte lijst met de onbewoonbaarverklaringen Nieuwe Gemeentewet (VIVOO-NGW) Een besluit tot overbewoning geeft geen aanleiding tot opname in de Vlaamse inventaris.
-
-
een taak 436 controleer inactieve persoon toegekend aan de dossierbeheerder (gemeente)
Om een overvloed aan taken te vermijden maakt VLOK deze taak enkel indien :
-
een lopende procedure op pand OF
-
de entiteit waarvoor de persoon een rol heeft als HZR staat op VIVOO en de gemeente doet de heffing
-
-
-
voor elke persoon waar de inactieve persoon een nog actieve contactpersoon (geen einddatum) is een taak 198 controleer inactieve contactpersoon toegekend aan dossierbeheerder woningkwaliteit (Wonen) om de rollen te beëindigen van deze persoon voor dit pand of entiteit(en) en indien nodig een nieuwe betrokkene te koppelen.
-
voor elk nog niet gesloten WI De Vlaamse Wooninspectie is onderdeel van de dienst Handhaving van het agentschap Wonen in Vlaanderen. De Vlaamse wooninspectie zorgt voor de strafrechtelijke handhaving van de woningkwaliteit. Zij treedt op tegen het verhuren van woningen met ernstige kwaliteitsproblemen, rekening houdend met vastgestelde prioriteiten. dossier waar de persoon actief is aan gekoppeld als betrokkene (geen einddatum) taak 297 controleer inactieve persoon toegekend aan administratieve medewerker voortraject (WI) om de rollen te beëindigen van deze persoon voor dit dossier en indien nodig een nieuwe betrokkene te koppelen.
-
-
Actualisering niet mogelijk
Sommige rijksregisternummers kan VLOK niet automatisch actualiseren (bv adressen die niet correct gemapt kunnen worden, ongeldige structuur, nieuwe INSZ, etc).
VLOK maakt volgende taken aan zodat een dossierbeheerder (Wonen)/toepassingsbeheerder (Wonen) deze personen kan nakijken en manueel updaten.
-
Taak 193 Nazicht persoon toegekend aan dossierbeheerder woningkwaliteit (Wonen) indien VLOK:
-
een link vindt met een pand met een lopende procedure OF
-
of de entiteit waarvoor de persoon een rol heeft als HZR staat op VIVOO
-
-
Taak 293 Nazicht persoon toegekend aan administratieve medewerker voortraject (WI) indien VLOK geen taak 193 maakt voor woningkwaliteit en indien VLOK een link vindt met een open WI-dossier (niet status uitgevoerd of gesloten).
-
E-mail naar VLOK mailbox indien geen link met pand of dossier
Indien de persoon aan geen enkel object meer is gelinkt, verwijdert VLOK de persoon zonder taken of e-mail.
VLOK vult op Persoon > Detail het veld Automatische actualisatie uitgeschakeld sinds in met de datum van poging actualisatie. Iedereen die het detail kan bewerken, kan de automatische actualisatie terug aanzetten door de datum te verwijderen.
Gedetailleerd flowschema
Schedule
Wekelijks, elke zaterdag om 12u.