Erkenning woningcontroleur
Boek 3, Deel 11 van het Besluit Vlaamse Codes Wonen van 2021 regelt de voorwaarden voor de erkenning van woningcontroleurs
Elke woningcontroleur die conformiteitsonderzoeken wil ondertekenen moet vanaf 1 januari 2026:
-
een bewijs van beroepskwalificatie hebben.
-
Voor bestaande woningcontroleurs via een snelle toegang tot de beroepskwalificatie via het traject van de eerder verworven competenties.
-
Voor nieuwe woningcontroleurs via een opleidingstraject
-
-
voldoen aan een tewerkstellingsvoorwaarde: tewerkgesteld zijn bij een gemeente, een intergemeentelijk samenwerkingsverband lokaal woonbeleid, Wonen in Vlaanderen of een geaccrediteerde keuringsinstelling
-
het Vlaams Loket Woningkwaliteit (VLOK) gebruiken voor het opstellen van technische verslagen
-
een aantal vastgestelde gebruiksvoorwaarden naleven.
Zie Erkenningsvoorwaarden voor woningcontroleurs.
Werkingsgebied woningcontroleur
Afhankelijk van de nodige rechten, tewerkstellingen en/of opdrachten, kan een woningcontroleur voor volgende organisaties aanmelden, onderzoeken aanmaken en/of ondertekenen.
Noodzaak VLOK gebruiksrecht met rol woningcontroleur
Uiteraard is het noodzakelijk dat de gebruiker een rol woningcontroleur heeft gekregen van de organisatie om voor die organisatie als woningcontroleur te kunnen werken.
Zie voor context:
-
Lokaal bestuur:
-
Keuringsinstelling - Stap 4 - Toegang verlenen aan uw gebruikers (door lokale beheerder)
Noodzaak voor erkenning
Erkenning is noodzakelijk om aan te melden en onderzoeken te ondertekenen.
Woningcontroleurs in opleiding (zonder erkenning) kunnen wel aanmelden en onderzoeken aanmaken maar niet ondertekenen. Ze sturen het onderzoek ter ondertekening door naar een erkende woningcontroleur die hen begeleidde bij het onderzoek.
Zie:
Noodzaak voor actieve tewerkstelling
Zowel erkende woningcontroleurs als woningcontroleurs in opleiding kunnen vanaf 1/1/2026 enkel aanmelden en onderzoeken aanmaken voor organisaties waarvoor ze actief tewerkgesteld zijn.
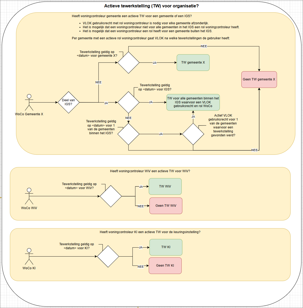
Een gebruiker heeft een actieve tewerkstelling voor alle gemeenten van het IGS als hij een tewerkstelling heeft voor het IGS zelf of voor minstens één van de gemeenten van het IGS waarvoor hij de rol woningcontroleur heeft.
Zie:
Noodzaak voor opdrachten voor keuringsinstellingen.
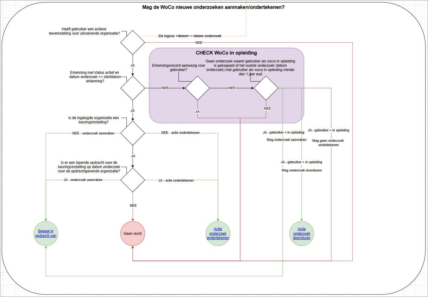
Zelfs als een woningcontroleur van een keuringsinstelling geldig erkend is en actief tewerkgesteld, zal hij enkel conformiteitsonderzoeken kunnen aanmaken en ondertekenen in VLOK voor organisaties (gemeente, IGS of Wonen in Vlaanderen) waarvoor de keuringsinstelling een actieve opdracht heeft.
Zie Hoe bekijk / beheer ik opdrachten aan keuringsinstellingen?
Erkenningsgegevens
Waar vindt een woningcontroleur de erkenningsgegevens?
Woningcontroleurs kunnen via Naam > Mijn account > Erkenning hun erkenningsgegevens raadplegen.
Als u erkend bent, kunt u hier persoonlijke contactgegevens opslaan zodat de erkenningenbeheerder (Wonen in Vlaanderen) u, los van uw werkgever, kan contacteren ivm met uw erkenning.
Hoe en wanneer kent VLOK een erkenningsnummer toe?
Bij het ophalen van een geldige beroepskwalificatie kent VLOK een erkenningsnummer toe als de tewerkstellingsvoorwaarde voldaan is.
VLOK berekent de startdatum en status van de erkenning als volgt:
-
De startdatum van de erkenning is de recentste datum van:
-
ofwel de oudste lopende tewerkstelling. Een lopende tewerkstelling is een tewerkstelling waarvan de einddatum nog niet voorbij is.
-
ofwel de startdatum van de beroepskwalificatie
VLOK neemt de meest recente datum omdat de beroepskwalificatie de absolute minimum startdatum is.
-
Indien de oudste reeds aanwezige lopende tewerkstelling voor de datum beroepskwalificatie ligt, dan zal de startdatum van de erkenning gelijk zijn aan de datum beroepskwalificatie.
-
Ligt de oudste reeds aanwezige lopende tewerkstelling na de datum beroepskwalificatie, dan zal de startdatum van de erkenning gelijk zijn aan de datum van die tewerkstelling.
-
-
De status van de erkenning is Actief omdat alle andere voorwaarden voldaan moeten zijn bij het toekennen van een erkenningsnummer. De status is geldig vanaf de startdatum van de erkenning.
Check bewijs van beroepskwalificatie
VLOK checkt elke avond via de leer- en ervaringsbewijzendatabank (LED) of de woningcontroleur een bewijs van beroepskwalificatie heeft via de taak ErkenningenValiderenBeroepskwalificatie
De woningcontroleur kan via Mijn burgerprofiel > Thema's > Onderwijs en vorming checken of het bewijs al is opgeladen door de onderwijsinstelling:
Check tewerkstellingsvoorwaarde
De woningcontroleur moet minstens voor één organisatie actief tewerkgesteld zijn om een erkenningsnummer te verkrijgen.
U heeft een actieve tewerkstelling voor alle gemeenten van het IGS als u een tewerkstelling heeft voor het IGS zelf of voor minstens één van de gemeenten van het IGS.
Zie
-
Flow actieve tewerkstelling? voor het bepalen voor welke organisaties een gebruiker een actieve tewerkstelling heeft.
Gevolgen van ontbreken erkenning / actieve tewerkstelling
Wanneer checkt VLOK of de woningcontroleur een erkenning / actieve tewerkstelling heeft?
VLOK zal de erkenning / actieve tewerkstelling controleren:
-
bij het aanmelden van een woningcontroleur
-
bij het aanmaken/ondertekenen van een onderzoek
Gevolgen van ontbreken actieve erkenning / tewerkstelling?
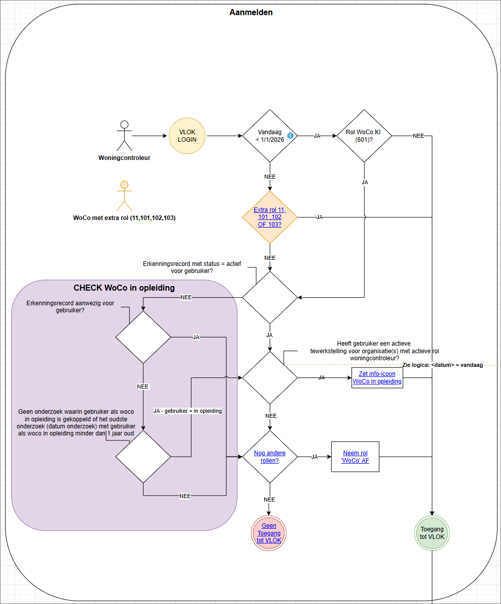
Als u aanmeldt als woningcontroleur zonder geldige erkenning of actieve tewerkstelling, zal VLOK de rol woningcontroleur verwijderen zodat u de rechten van de rol woningcontroleur niet kunt uitvoeren.
-
Alhoewel de rol woningcontroleur niet beschikbaar is in VLOK, blijft de rol woningcontroleur wel toegekend via het toegangsbeheer. Zie STAP 3b: Toegang verlenen en gebruikersrollen wijzigen (lokale beheerder) voor gemeenten en Stap 4 - Toegang verlenen aan uw gebruikers (door lokale beheerder) voor keuringsinstellingen.
-
Als u enkel de rol woningcontroleur heeft, zult u kunnen aanmelden in VLOK maar VLOK nog niet gebruiken. U krijgt volgende melding:

-
Als u nog een andere rol heeft, zult u kunnen aanmelden en de rechten van de andere rollen uitvoeren. Het info-icoon bevat info waarom u nog niet erkend bent.

-
Volgende rollen behouden wel de rol woningcontroleur indien geen geldige erkenning:
-
Gewestelijk ambtenaar WiV (11)
-
Wooninspecteur Natraject, Wooninspectie (102)
-
Verbalisant Voortraject, Wooninspectie (103)
-
Woningcontroleur in opleiding: uitzondering op de erkenningsvoorwaarde:
Een woningcontroleur die nog niet erkend is maar wel een actieve tewerkstelling heeft voor een organisatie, beschouwt VLOK als een woningcontroleur in opleiding voor die organisatie voor 1 jaar na het aanmaken van het eerste onderzoek (oudste onderzoek met koppeling als woningcontroleur in opleiding).
De woningcontroleur kan een jaar lang onderzoeken aanmaken maar niet zelf ondertekenen. Hij stuurt het onderzoek door ter ondertekening naar een erkende woningcontroleur van dezelfde organisatie.
Na afloop van dit jaar is de gebruiker een volwaardig niet erkend woningcontroleur met alle gevolgen van dien.
Veld 'Woningcontroleur in opleiding'
Vanaf 1/1/26 bevatten alle onderzoeken op de tab Overzicht een nieuw veld Woningcontroleur in opleiding.
-
Het veld is leeg als u een onderzoek toevoegt als erkend woningcontroleur.
-
Het veld bevat de naam van de woningcontroleur in opleiding als u een onderzoek toevoegt als woningcontroleur in opleiding.
-
Het veld bevat de naam van de woningcontroleur in opleiding als deze het onderzoek doorstuurt naar een erkend woningcontroleur.
-
Het veld is altijd aanpasbaar zelfs na ondertekening door alle woningcontroleurs van de organisatie van het onderzoek. U kunt een naam selecteren uit een lijst met alle woningcontroleurs in opleiding.
Hoe stuur ik als woningcontroleur in opleiding het onderzoek door ter ondertekening naar een erkend woningcontroleur?
Omdat een woningcontroleur in opleiding niet zelf kan ondertekenen, kan hij via deze actie het onderzoeken doorsturen ter ondertekening naar een erkend woningcontroleur.
-
Selecteer de gewenste woningcontroleur:
VLOK toont een lijst met alle woningcontroleurs:
Lijst met alle woningcontroleurs
-
van dezelfde organisatie als de ingelogde gebruiker
-
met een actieve erkenning
-
met een actieve tewerkstelling voor deze organisatie
-
-
Klik op Onderzoek doorsturen
Gevolgen:
-
VLOK koppelt de woningcontroleur in opleiding die het onderzoek doorstuurt als woningcontroleur in opleiding
-
VLOK wijzigt de naam van de woningcontroleur op het onderzoek en alle gekoppelde goederen naar de gekozen woningcontroleur zodat hij vlot kan ondertekenen
-
VLOK maakt taak 514 valideer en teken onderzoek toegekend aan de geselecteerde woningcontroleur
Hoe beheer ik tewerkstellingen?
Het zijn de toepassingsbeheerders van de gemeente, Wonen in Vlaanderen en de keuringsinstelling die tewerkstellingen registreren voor hun organisatie via uw naam rechtsboven > Mijn organisaties > (klik op uw gewenste organisatie) > Tewerkstellingen
U ziet een lijst van alle gebruikers die voor de organisatie de rol van woningcontroleur hebben. Als de gewenste gebruiker niet verschijnt in de lijst, vraagt u de lokale beheerder om de rol alsnog toe te kennen. Zie STAP 3b: Toegang verlenen en gebruikersrollen wijzigen (lokale beheerder) voor gemeenten en Stap 4 - Toegang verlenen aan uw gebruikers (door lokale beheerder) voor keuringsinstellingen.
-
De toepassingsbeheerder van de organisatie klikt op de actieve gebruiker om de start- en einddatum van de tewerkstelling aan te passen.

-
Selecteer het type tewerkstelling:
De toepassingsbeheerder (keuringsinstelling) kan volgende types tewerkstelling selecteren:
-
Tewerkstelling (indien via arbeidsovereenkomst)
-
Aanstelling (indien via samenwerkingsovereenkomst)
Voor de andere organisaties staat type tewerkstelling standaard op 'Tewerkstelling'.
-
-
Voor tewerkstellingen geregistreerd via een IGS kan de toepassingsbeheerder (gemeente) een projectuitvoerder selecteren zodat ook woningcontroleurs tewerkgesteld door deze projectuitvoerder hun erkenningsnummer kunnen verkrijgen.

-
Vul de startdatum van de tewerkstelling in en eventueel te einddatum.
-
Klik op aanpassen.
U kunt de geregistreerde tewerkstelling aanpassen of volledig verwijderen door opnieuw op de naam van de woningcontroleur te klikken.
Bij het toevoegen, wijzigen of verwijderen van een tewerkstelling (her)berekent VLOK de startdatum en status van de erkenning als volgt:
-
De startdatum van de erkenning is de recentste datum van:
-
ofwel de startdatum van de beroepskwalificatie
-
ofwel de oudste tewerkstelling. Zowel lopende als niet lopende tewerkstellingen komen in aanmerking..
-
-
De status van de erkenning is:
-
Actief zolang een lopende tewerkstelling aanwezig is
-
Niet tewerkgesteld indien niet langer een lopende tewerkstelling aanwezig is. Het erkenningsnummer blijft behouden voor het verleden maar de woningcontroleur is niet langer erkend.
-
Zie voor meer context Organisatie- en gemeenteparameters
Hoe bekijk / beheer ik opdrachten aan keuringsinstellingen?
Zelfs als een woningcontroleur van een keuringsinstelling geldig erkend is, zal hij enkel conformiteitsonderzoeken kunnen aanmaken en ondertekenen in VLOK indien de keuringsinstelling een opdracht heeft van een gemeente, IGS of Wonen in Vlaanderen.
Alle rollen van de keuringsinstelling kunnen hun opdrachten bekijken via Naam > Mijn organisaties > Opdrachten
Een organisatie kan haar opdrachten beheren via Naam > Mijn organisaties > Opdrachten
-
De toepassingsbeheerder (gemeente) beheert zowel de opdrachten voor de gemeenten als voor een IGS waar de gemeente deel van uitmaakt.
-
De toepassingsbeheerder (Wonen) beheert de opdrachten voor Wonen in Vlaanderen.
-
Klik op Keuringsinstelling opdracht toevoegen via
-
Zoek via de naam naar de keuringsinstellingen:

-
VLOK toont een lijst van alle actieve keuringsinstellingen.
-
Indien de keuringsinstelling niet is gekend, informeer via vlok.wonen@vlaanderen.be zodat de toepassingsbeheerder (Wonen) de instelling kan toevoegen. Zie Implementatie - Wat moet een keuringsinstelling doen om VLOK te gebruiken?
-
Vul de startdatum en einddatum in.
-
Klik op toevoegen.
-
-
U kunt een opdracht wijzigen of verwijderen door op de keuringsinstelling te klikken.

Elke woningcontroleur selecteert bij ingave van het onderzoek de opdrachtgevende organisatie. Zie Hoe vraag ik een conformiteitsonderzoek aan?
-
De info is noodzakelijk omdat het technisch verslag de opdrachtgever als administratieve eenheid vermeldt.
-
VLOK toont afhankelijk van de gekozen taak en/of de reden onderzoek de beschikbare organisaties:
-
Wonen in Vlaanderen
-
Wooninspectie
-
Het IGS waarvan de gemeente van het pand deel uit maakt
-
-
VLOK zal automatisch de standaardkeuze selecteren (gemeente of IGS) die een woningcontroleur van een gemeente dat deel uitmaakt van een IGS heeft opgegeven via Mijn account. Zie Mijn account beheren
-
De woningcontroleur kan de opdrachtgevende organisatie later nog wijzigen via Onderzoek > Overzicht.
-
Woningcontroleurs van keuringsinstellingen kunnen enkel onderzoeken ingeven voor panden die behoren tot het werkgebied van een organisatie die aan de keuringsinstelling een opdracht heeft gegeven. Zie Opdrachten
Flow schema voor actieve tewerkstelling, aanmelden en aanmaken/ondertekenen van onderzoeken
Flow actieve tewerkstelling?
U heeft een actieve tewerkstelling voor alle gemeenten van het IGS als u een tewerkstelling heeft voor het IGS zelf of voor minstens één van de gemeenten van het IGS.
Aanmelden?
Aanmaken en ondertekenen van onderzoeken?
Waar en hoe beheer ik de erkenningen van woningcontroleurs?
VLOK kent elke avond automatisch erkenningsnummers toe indien alle voorwaarden voldaan zijn. Zie ErkenningenValiderenBeroepskwalificatie
De erkenningenbeheerder (Wonen) kan de status van een erkenning manueel wijzigen als volgt:














