Hoe vervang ik een document?
Het vervangen is nuttig als u:
-
een verkeerd document wilt corrigeren
-
documenten gemaakt in VLOK die u laat ondertekenen buiten VLOK (manueel of in een externe ondertekenapplicatie) wilt vervangen door het ondertekende document
Documenten in de Digitale ondertekenflow via de Vlaamse handtekenmap moet u niet manueel vervangen. VLOK doet dit automatisch na ondertekening.
Navigeer naar het item (bv. pand Elk bebouwd onroerend goed dat zowel het hoofdgebouw als de bijgebouwen omvat (= gebouwen die als 1 geheel beschouwd kunnen worden), met uitzondering van bedrijfsruimten. Een pand kan één of meerdere zelfstandige en/of niet-zelfstandige entiteiten bevatten met of zonder woonfunctie., entiteit Een entiteit is een deel van een pand. Er zijn 3 entiteitstypes: niet-woonfunctie (NWF), een niet-zelfstandige woning (NZW) en een zelfstandige woning (ZW). Zie voor uitgebreide definitie' Hoe voeg ik een nieuwe entiteit toe?', hoofd- of deelprocedure) en klik op Documenten overzicht via
Rechten en rollen
Het vervangen is mogelijk voor documenten:
- van uw eigen organisatie
- met status Ter manuele ondertekening of Opgeladen
- waarvoor u het oplaadrecht hebt voor het documenttype. Zie de configuratie van de documentmodule voor verschillende soorten rechten.
Stappen om documenten te vervangen
Het vervangen van een document kan op twee manieren
-
Via de referte. Klik op de referte van het document om het aan te passen en klik of sleep het nieuwe bestand om het oude te vervangen.

-
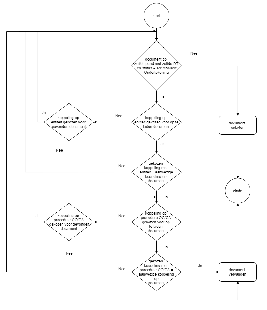
Als u een document oplaadt, zal VLOK vragen of u een bestaand document met status 'Ter manuele ondertekening' wil vervangen. Dit geldt voor alle bestaande documenten van de eigen organisatie van hetzelfde documenttype waarvan de koppeling entiteit(en) en procedure OO of CA Wie een woning in Vlaanderen verhuurt, moet ervoor zorgen dat deze volledig in orde is en voldoet aan bepaalde normen. Het conformiteitsattest (CA) is een officieel document dat de gemeente aflevert en dat aantoont dat uw woning aan de woningkwaliteitsnormen voldoet. In sommige gevallen kan ook Wonen in Vlaanderen een conformiteitsattest afleveren. Om na te gaan of een woning conform, veilig en gezond is, voert een woningcontroleur van de gemeente of van Wonen in Vlaanderen een conformiteitsonderzoek uit. Hij controleert de woning aan de hand van een technisch verslag.De woning krijgt een conformiteitsattest als ze niet ongeschikt of onbewoonbaar is en voldoende rookmelders heeft. hetzelfde zijn. Als VLOK meerdere documenten vindt die in aanmerking komen voor vervanging, zal VLOK u informeren en kunt u het document manueel vervangen via de refertelink van het gewenste document. VLOK volgt volgende flow:

Voor de release van september 2021 was er nog een derde manier nl. via Acties op documenten en Document vervangen. Deze actie is niet langer beschikbaar omdat je via bovenstaande manieren onmiddellijk de metadata van het document kunt aanpassen en via de voormalige actie niet.
Gevolgen van het vervangen
-
Een vervangen document krijgt de status Opgeladen en behoudt dezelfde koppelingen met VLOK-items als het originele document.
-
Als u een initieel document vervangt met status Opgeladen en de configuratie van het documenttype geeft aan dat u het document niet kunt verwijderen na opladen, zal VLOK het initiële document intrekken en een nieuwe document aanmaken met dezelfde koppelingen. Zie voor meer info over de configuratie van documenttypes Welke documenttypes zijn er allemaal en hoe zijn ze geconfigureerd?
