Hoe voeg ik een onderzoek toe (basisgegevens)?
Rechten - welke rollen?
-
woningcontroleur (gemeente)
-
woningcontroleur + beroepen (Wonen)
-
woningcontroleur (Wonen)
-
woningcontroleur (keuringsinstelling)
Woningcontroleurs hebben enkel rechten binnen hun werkgebied. Zie Werkgebied woningcontroleur
Woningcontroleurs kunnen enkel onderzoeken van de eigen organisatie aanpassen zolang het onderzoek de status In opmaak of Gevalideerd heeft. Anders zijn alle velden alleen-lezen.
Stappen om een onderzoek toe te voegen.
-
Navigeer naar Pand Elk bebouwd onroerend goed dat zowel het hoofdgebouw als de bijgebouwen omvat (= gebouwen die als 1 geheel beschouwd kunnen worden), met uitzondering van bedrijfsruimten. Een pand kan één of meerdere zelfstandige en/of niet-zelfstandige entiteiten bevatten met of zonder woonfunctie. > Onderzoeken van het pand waarop u het onderzoek wilt toevoegen.
-
Klik op Onderzoek toevoegen via
-
Selecteerde taak waarvoor u dit onderzoek heeft uitgevoerd. U ziet hier alle onderzoekstaken gekoppeld aan het pand en toegekend aan uw rol(len) die nog niet aan een ander onderzoek zijn gekoppeld. Door het onderzoek aan de taak te koppelen wordt het automatisch gekoppeld aan de eventuele betreffende procedure.
Merk op dat taak 414 onderzoek gerechtelijke procedure beroep wel verschijnt bij in te plannen of geplande onderzoeken maar dat de woningcontroleur deze niet kan selecteren bij het toevoegen van het onderzoek. Selecteer zelf de correcte reden. VLOK koppelt het onderzoek wel automatisch aan een openstaande taak 414 en dus ook in de correcte procedure
-
Slecteerde reden van het onderzoek. De mogelijke redenen onderzoek die u ziet zijn afhankelijk van uw rol en de taak die u selecteert.
-
Vul de datum van het onderzoek in. Deze mag niet in de toekomst liggen vermits u reeds ter plaatse bent geweest.
-
VLOK vult zelf de versie van het verslag in op basis van de datum en reden van het onderzoek. Voor elke combinatie van datum en reden is er slechts één mogelijke versie. Zie de changelog voor een overzicht van alle versies.
-
Selecteer een basisonderzoek. Dit is een ander onderzoek dat u wilt kopiëren, al dan niet met de gequoteerde gebreken. U kunt kiezen uit alle getekende onderzoeken op het pand met versie verslag vanaf 202101. U kunt dus eenvoudig verder werken op een getekend onderzoek van een andere organisatie.
-
VLOK kopieert enkel de goederen met status actief.
-
Als het basisonderzoek een externe leefruimte bevat, zal VLOK de externe leefruimte niet automatisch koppelen in het nieuwe onderzoek om dataproblemen te voorkomen.
-
-
Selecteer de opdrachtgevende organisatie.
-
De info is noodzakelijk omdat het technisch verslag de opdrachtgever als administratieve eenheid vermeldt.
-
VLOK toont afhankelijk van de gekozen taak en/of de reden onderzoek de beschikbare organisaties:
-
Wonen in Vlaanderen
-
De gemeente van het pand
-
Het IGS waarvan de gemeente van het pand deel uit maakt
-
-
VLOK zal automatisch de standaardkeuze selecteren (gemeente of IGS) die een woningcontroleur van een gemeente dat deel uitmaakt van een IGS heeft opgegeven via Mijn account. Zie Mijn account beheren
-
De woningcontroleur kan de opdrachtgevende organisatie later nog wijzigen via Onderzoek > Overzicht.
-
Woningcontroleurs van keuringsinstellingen kunnen enkel onderzoeken ingeven voor panden die behoren tot het werkgebied van een organisatie die aan de keuringsinstelling een opdracht heeft gegeven. Zie Opdrachten
-
Klik op toevoegen.
Om te vermijden dat u door een vergetelheid het onderzoek niet koppelt aan de correcte taak (en dus de correcte procedure), moet u sinds de release van juni 2019 zelf de correcte taak selecteren vooraleer u het onderzoek kunt ingeven. Voor deze release selecteerde VLOK standaard ‘Niet op basis van een taak’.
Welke woningcontroleurs kunnen welke reden onderzoek opgeven, met bijbehorende taken?
VLOK
De blauwe onderzoeken en taken zijn wijzigingen sinds 27/11/23, release middellange termijn decreet.
VLOK Onderzoeksmodule
Volgende nieuwe reden onderzoek zijn mogelijk:
-
Wetenschappelijk onderzoek, voor rol Woningcontroleur (PI)
-
Opleiding, voor rol Student en Docent
-
Examen, voor rol Student
-
EVC test voor rol Kandidaat
Welke gegevens worden overgenomen uit het basisonderzoek als u een onderzoek kopieert?
Als basisonderzoek kunt u een getekend onderzoek selecteren op het pand met versie verslag vanaf 202101..
VLOK koppelt de goederen uit het basisonderzoek in het nieuwe onderzoek met eventueel overname van alle gebreken, opmerkingen en foto’s. VLOK koppelt wel de goederen maar zal de huidige data van de goederen gebruiken ipv de in tijd vastgezette data van het goed in het basisonderzoek.
De datum onderzoek en woningcontroleur overschrijft VLOK met de nieuw ingegeven datum uit het nieuwe onderzoek en de aangemelde woningcontroleur.
Indien u enkel de structuur kopieert
-
Bij kopieer structuur onderzoek wordt volgende informatie als volgt ingevuld:
-
Datum onderzoek uit scherm
-
Onderzoeker = ingelogde gebruiker
-
Reden onderzoek uit scherm
-
Koppeling aan pand
-
Toegang pand verkregen = Ja
-
-
Datum onderzoek uit scherm
-
Onderzoeker = ingelogde gebruiker
-
-
Voor elke gekoppelde GR gemeenschappelijke ruimte:
-
Datum onderzoek uit scherm
-
Onderzoeker = ingelogde gebruiker
-
-
Bij kopieer structuur onderzoek wordt volgende informatie van het basisonderzoek overgenomen:
-
Externe referte
-
Vlag verslagen gemeenschappelijke ruimten apart aanmaken
-
Advies aan de burgemeester om een onderzoek brandveiligheid (onderzoek-pand-gegevens)
-
Extra advies
-
Foto’s gekoppeld aan onderzoek
-
Foto’s gekoppeld aan onderzoek en pand
-
Pand seizoenarbeiderinfo (lavabo’s en gemeenschappelijke ruimten) onderzoek-pand-seizoenarbeider
-
Koppeling alle actieve entiteiten uit basisonderzoek met overname van:
-
Kamertype
-
Aantal bewoners
-
Aanduiding toegang verkregen
-
Entiteit info aangepastheid (mobiliteitscriteria)
-
Foto’s gekoppeld aan onderzoek-entiteit
-
Gekoppelde lokalen
-
-
Koppeling alle actieve GR uit basisonderzoek met overname van:
-
Aanduiding toegang verkregen
-
Foto’s gekoppeld aan onderzoek-GR
-
-
Toewijzingen
-
Indien u ook de gebreken kopieert uit een onderzoek met dezelfde versie
Volgende info wordt extra overgenomen:
-
Onderzoek info overbenutting uit tab overbewoning
- Pand:
-
Gebreken met opmerkingen
-
Aanduiding snelherstel
-
Aanduiding omstandig verslag
-
Foto’s gekoppeld aan onderzoek-pand-gebrek
-
Bijkomende opmerkingen
-
Entiteit:
-
Gebreken met opmerkingen
-
Aanduiding snelherstel
-
Aanduiding en argumenten overbewoning
-
Foto’s gekoppeld aan onderzoek-entiteit-gebrek
-
Bijkomende opmerkingen
-
GR:
-
Gebreken met opmerkingen
-
Aanduiding snelherstel
-
Foto’s gekoppeld aan onderzoek-GR-gebrek
-
Bijkomende opmerkingen
Indien u ook de gebreken kopieert uit een onderzoek met andere versie
Bij het kopiëren van de structuur maakt VLOK verslagen zonder dat gebreken zijn aangeduid.
VLOK neemt volgende informatie over:
- Onderzoek: Info overbenutting uit tab overbewoning
- Pand: Bijkomende opmerkingen
- Entiteit:
- Aanduiding en argumenten overbewoning
- Bijkomende opmerkingen
- GR: Bijkomende opmerkingen
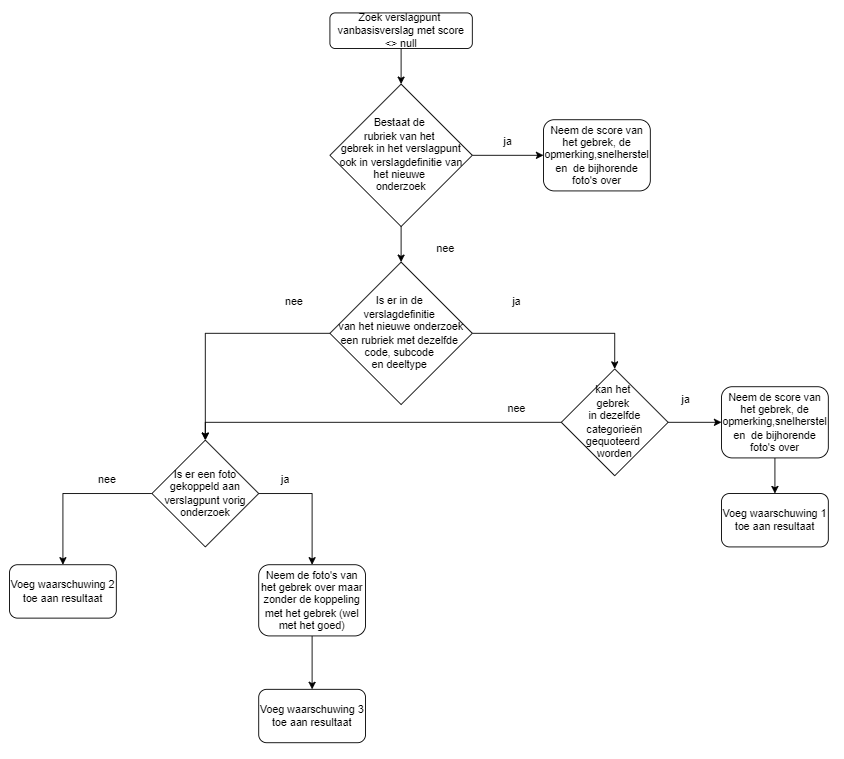
Daarna overloopt VLOK alle gequoteerde gebreken uit het basisonderzoek.
-
Als de rubriek niet is aangepast tussen beide versies
- Gebrek met opmerking overnemen
- Aanduiding snelherstel
- Foto’s gekoppeld aan het gebrek onderzoek-pand-gebrek
-
Als het gebrek nog in dezelfde categorieën kan worden gequoteerd:
- Gebrek met opmerking overnemen
- Aanduiding snelherstel
- Foto’s gekoppeld aan het gebrek onderzoek-pand-gebrek
- VLOK waarschuwt:
- Gebrek <gebrek code> <gebrek subcode> werd aangepast in de nieuwe versie maar werd wel overgenomen.
-
Als het gebrek niet in dezelfde categorieën kan worden gequoteerd of het gebrek bestaat niet meer in de nieuwe versie
- Als er geen foto was gekoppeld aan het gebrek toont VLOK volgende waarschuwing:
Gebrek <gebrek code> <gebrek subcode> werd aangepast of verwijderd in de nieuwe versie en kon niet worden overgenomen.
- Als er een foto was gekoppeld aan het gebrek :
- VLOK neemt foto over en koppelt aan onderzoek en goed
- VLOK waarschuwt:
Gebrek <gebrek code> <gebrek subcode> werd aangepast of verwijderd in de nieuwe versie en kon niet worden overgenomen.
De bijhorende foto werd overgenomen maar zonder koppeling met een gebrek.
- Als er geen foto was gekoppeld aan het gebrek toont VLOK volgende waarschuwing:

