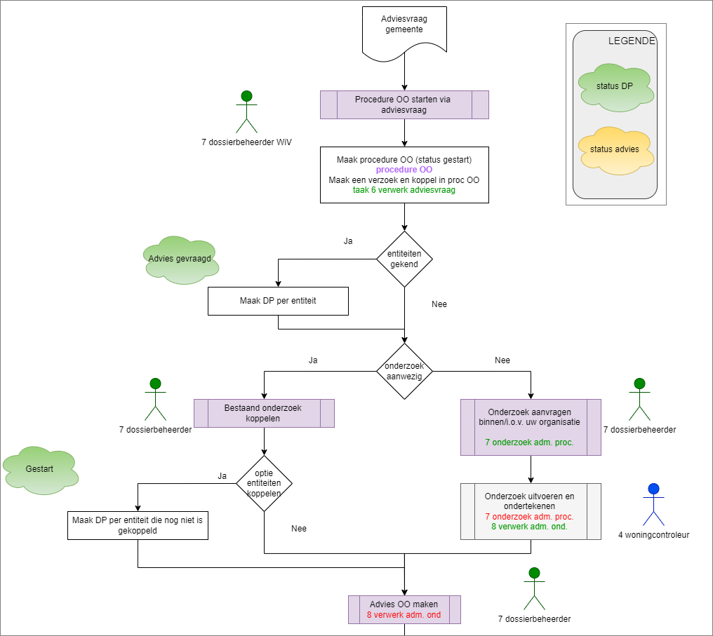
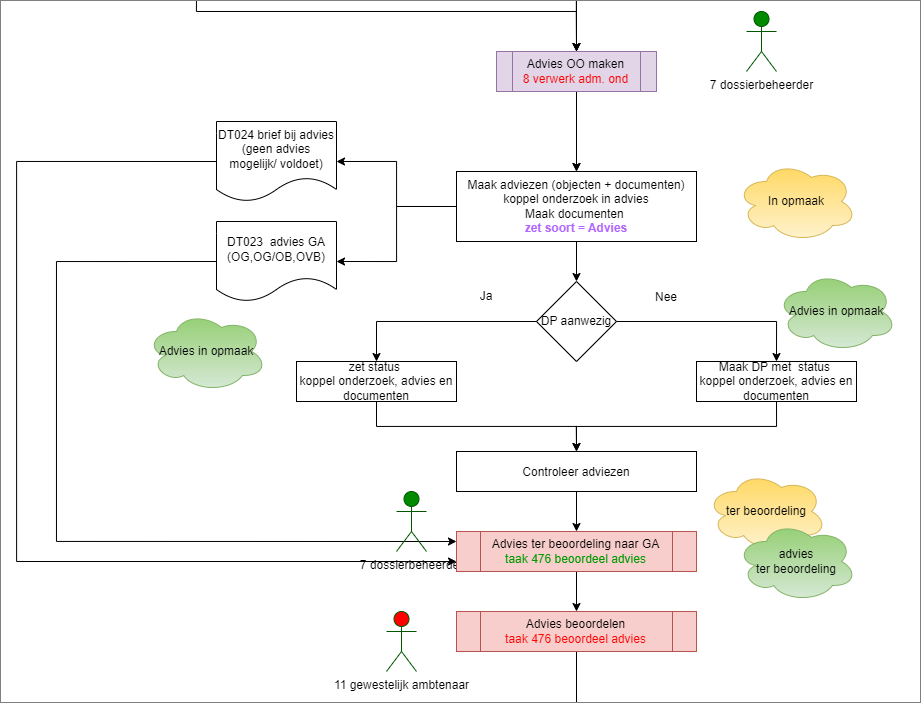
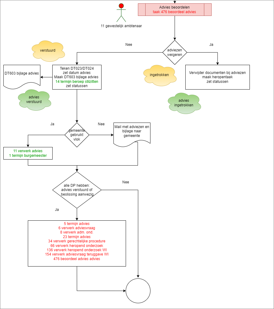
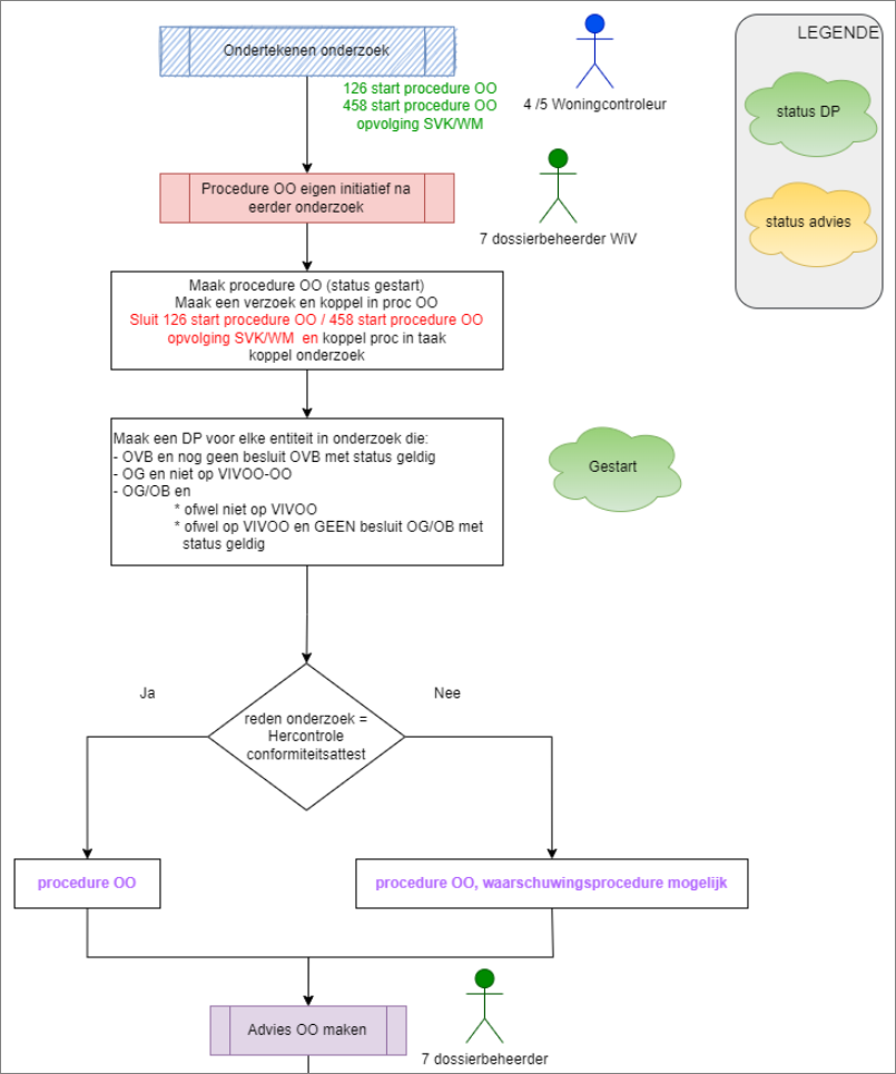
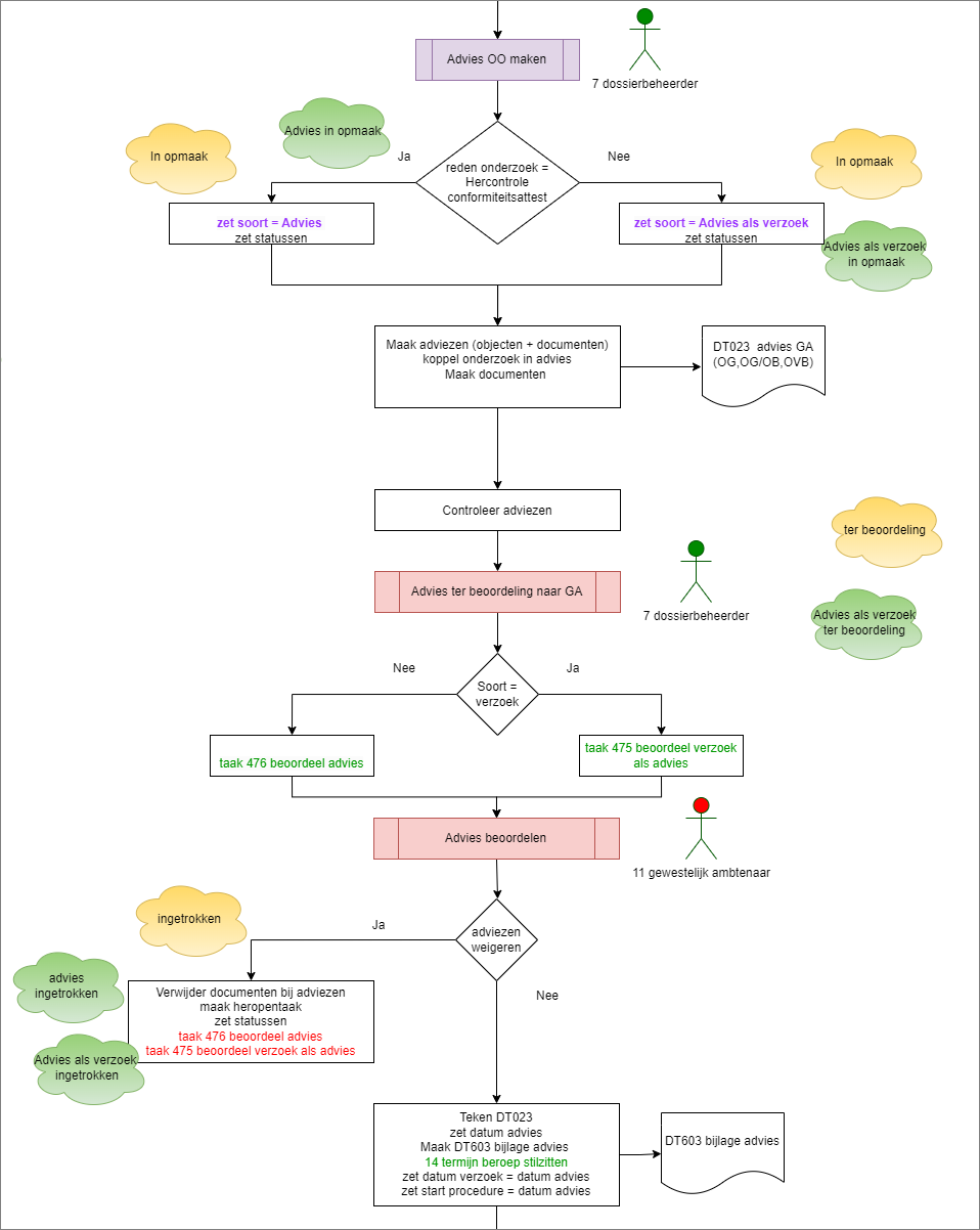
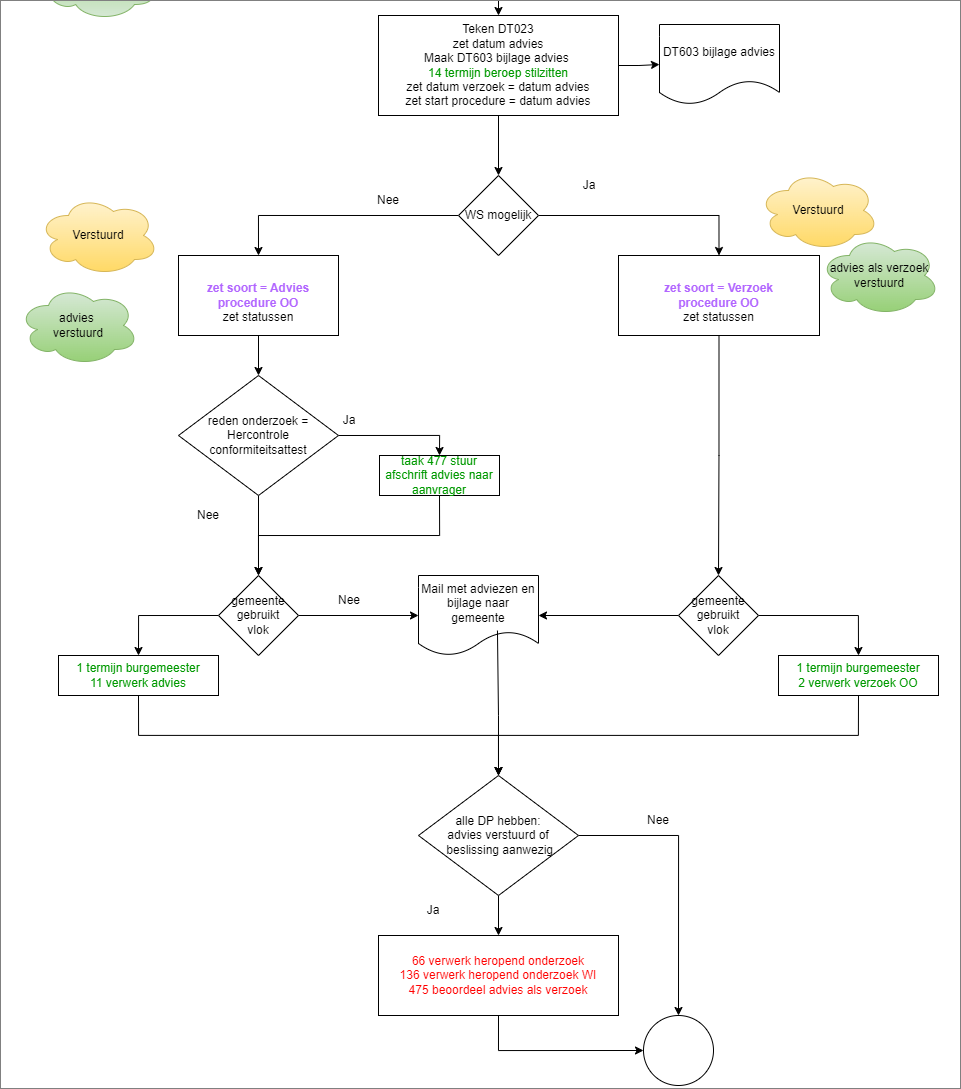
Schematische voorstelling van de flow van de procedure
Flowschema procedure OO (Wonen in Vlaanderen)
Sinds de optimalisaties wegens de wijzigingen middellange termijn decreet (27/11/23) tonen volgende schema's de volledige flow. Klik op de thumbnail om te vergroten of download het volledige schema:
Opstart procedure na ontvangst adviesvraag gemeente
Opstart op eigen initiatief na een eerder onderzoek
Flow schema's (verouderd)
Als u wilt nagaan welke acties allemaal mogelijk zijn in VLOK en welke wisselwerking een actie heeft met de werklijst en documentmodule, bekijk dan de happy flow van de verschillende procedures:
-
de flow van de aanvraag voor een conformiteitsonderzoek huursubsidie
Elke zwemband bevat de taken van een bepaalde rol voor een organisatie:
-
De groene rollen zijn deze van het lokale bestuur.
-
De blauwe die van Wonen in Vlaanderen.
Tussen haakjes staat via welke actie op welke plaats in VLOK u uw taak uitvoert.
Door het uitvoeren van de actie maakt VLOK de groene taken aan en sluit de rode taken af.
De schema’s dateren van voor de ontwikkeling en zijn daardoor niet up to date.
Zoeken in de handleiding
De handleiding is wel up to date. Zoek op de taak en achterhaal op die manier wanneer en taak wordt aangemaakt of afgesloten.
Overzicht taken
Dit overzicht bevat een up-to-date versie van de meeste taken in VLOK. U vindt terug wanneer de taak wordt aangemaakt en afgesloten.








