De waarschuwingsprocedure
Rechten - welke rollen?
dossierbeheerder (gemeente)
Flow procedure OO / waarschuwingsprocedure
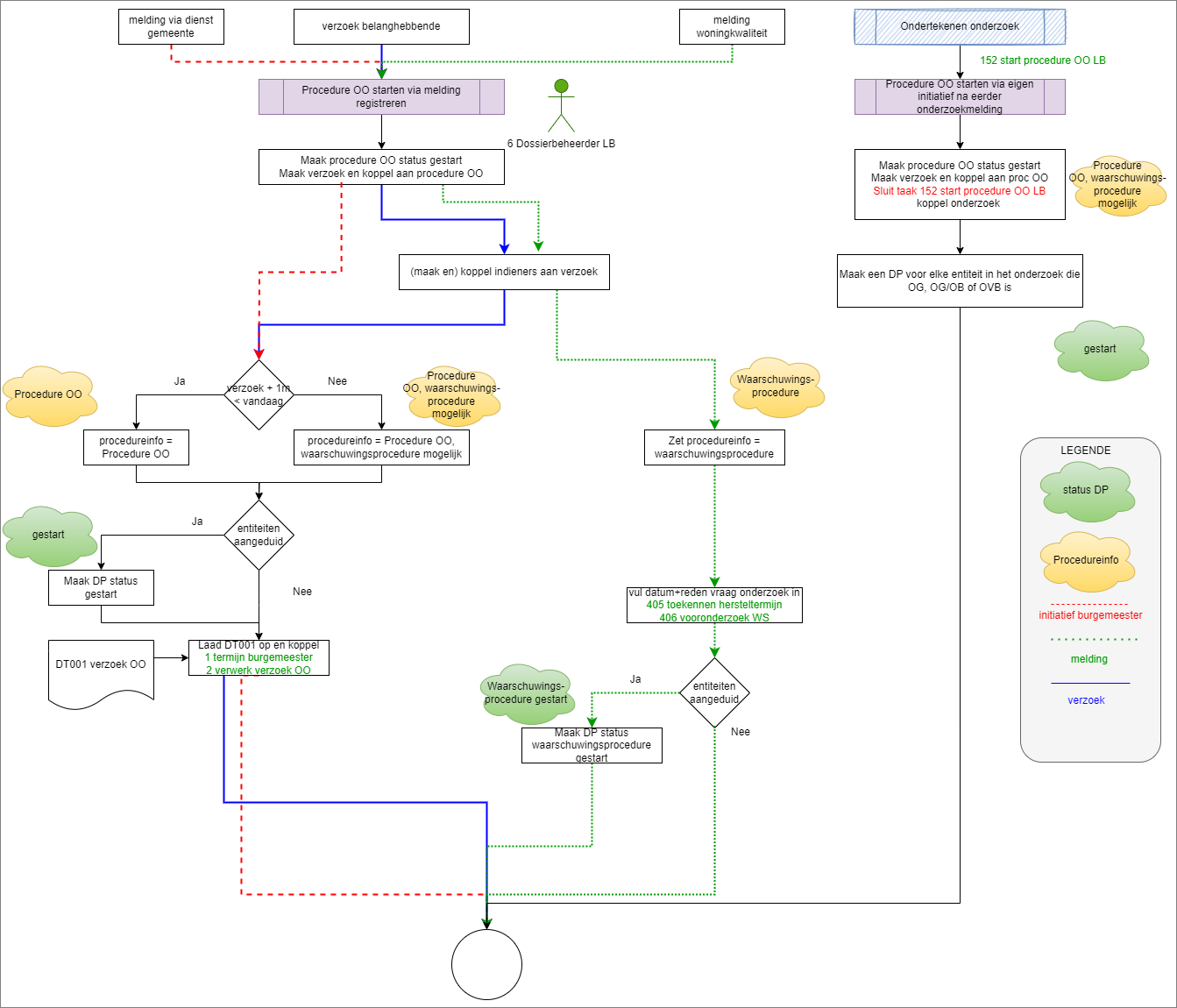
Keuze gemeente bij opstarten procedure via melding?
Als de gemeente een melding woningkwaliteit krijgt, levert ze een ontvangstbewijs af en kan ze zelf kiezen tussen:
Een melding is een verzoek indien volgende 3 criteria samen vervuld zijn:
-
Door iemand die een belang heeft
-
Gemotiveerd
-
Ofwel aangetekend (zending of e-mail) ofwel schriftelijk tegen ontvangstbewijs
Wonen in Vlaanderen interpreteert het verzoek ruim en raadt aan waar mogelijk de procedure op te starten via verzoek.
Afhankelijk van de gekozen melding, maakt VLOK:
- de procedure OO, waarschuwingsprocedure mogelijk
- voor meldingen via de burgemeester of via belanghebbende
- VLOK zal een procedure OO automatisch wijzigen in een waarschuwingsprocedure als de gemeente binnen de maand een onderzoek uitvoert en een hersteltermijn toekent.
- De gemeente krijgt tot een maand na het verzoek de tijd om het onderzoek in VLOK in te geven en de hersteltermijn toe te kennen.
- de waarschuwingsprocedure voor een andere melding omdat ze niet voldoet aan de vormvereisten van een verzoek.
Verder verloop waarschuwingsprocedure (herstelfase):
-
Als uit het initiële onderzoek blijkt dat:
-
een woning conform is, kunt u een CA Wie een woning in Vlaanderen verhuurt, moet ervoor zorgen dat deze volledig in orde is en voldoet aan bepaalde normen. Het conformiteitsattest (CA) is een officieel document dat de gemeente aflevert en dat aantoont dat uw woning aan de woningkwaliteitsnormen voldoet. In sommige gevallen kan ook Wonen in Vlaanderen een conformiteitsattest afleveren. Om na te gaan of een woning conform, veilig en gezond is, voert een woningcontroleur van de gemeente of van Wonen in Vlaanderen een conformiteitsonderzoek uit. Hij controleert de woning aan de hand van een technisch verslag.De woning krijgt een conformiteitsattest als ze niet ongeschikt of onbewoonbaar is en voldoende rookmelders heeft. aanmaken door een nieuwe procedure CA op te starten op basis van het onderzoek. Zie Hoe start ik een procedure CA op basis van een eerder onderzoek?
-
een woning niet conform is, kent u binnen 30 dagen na opstart een hersteltermijn toe
-
-
U maakt u een CA binnen de waarschuwingsprocedure als:
-
u voor het einde hersteltermijn een melding herstel ontvangt die u registreert ten laatste binnen de 7 dagen na het einde hersteltermijn Zie Hoe ken ik een hersteltermijn toe?
-
uit een hercontroleonderzoek binnen de 105 dagen na de melding blijkt dat de woning conform is.
-
Wat als u de termijnen niet respecteert of de woning niet tijdig is hersteld?
- VLOK voorziet voldoende tijd (termijn + 7 dagen) om tijdig uitgevoerde acties alsnog in VLOK in te geven na het verstrijken van de termijn.
- Voor meldingen via de burgemeester of via belanghebbende wijzigt VLOK automatisch de waarschuwingsprocedure naar een procedure OO.
- Voor een andere melding:
- Wijzigt VLOK de procedure niet automatisch in een procedure OO omdat deze melding niet geldt als een verzoek.
- De gemeente kan bij niet conforme entiteiten Een entiteit is een deel van een pand. Er zijn 3 entiteitstypes: niet-woonfunctie (NWF), een niet-zelfstandige woning (NZW) en een zelfstandige woning (ZW). Zie voor uitgebreide definitie' Hoe voeg ik een nieuwe entiteit toe?' eventueel wel zelf de waarschuwingsprocedure omvormen naar een procedure initiatief burgemeester. Zie Hoe zet ik een waarschuwingsprocedure opgestart via informele melding verder als een procedure OO op initiatief van de burgemeester?
- Zonder tijdige actie van de gemeente zal VLOK de procedure afsluiten met als reden melding zonder gevolg. Zie Wanneer sluit VLOK procedures af?
Hoe start ik de waarschuwingsprocedure?
Zie Hoe registreert de gemeente een melding woningkwaliteit?
Hoe zet ik een waarschuwingsprocedure opgestart via informele melding verder als een procedure OO op initiatief van de burgemeester?
Als na een vooronderzoek blijkt dat herstel niet mogelijk is binnen de termijnen van de waarschuwingsprocedure, kan eendossierbeheerder (gemeente) de procedure verder zetten als een normale procedure OO initiatief burgemeester. Dit is mogelijk voor zover nog geen hersteltermijn is toegekend en voor zover de procedure nog niet automatisch is afgesloten door VLOK een maand na het verzoek.
Klik op de actie Procedure starten op initiatief burgemeester via in de hoofdprocedure (Pand Elk bebouwd onroerend goed dat zowel het hoofdgebouw als de bijgebouwen omvat (= gebouwen die als 1 geheel beschouwd kunnen worden), met uitzondering van bedrijfsruimten. Een pand kan één of meerdere zelfstandige en/of niet-zelfstandige entiteiten bevatten met of zonder woonfunctie. > Procedures (OO) > Detail). VLOK informeert u over de gevolgen.
Gevolgen
VLOK:
-
past de bestaande procedure aan naar een procedure OO op initiatief van de burgemeester met datum verzoek en start procedure = datum uitvoeren actie.
-
maakt volgende taken en sluit af op de
werklijst-
afsluiten van alle bestaande taken gekoppeld aan de procedure
-
maakt nieuwe taken toegekend aan de dossierbeheerder (gemeente):
-
taak 1 termijn burgemeester
-
taak 2 verwerk verzoek OO
-
-
Hoe beheer ik de melding?
Zie Hoe beheer ik het verzoek/de melding (OO) of de aanvraag (CA en kotlabel) in een hoofdprocedure?
Hoe ken ik een hersteltermijn toe?
Binnen de 30 dagen na de opstart van een procedure OO waar een WP mogelijk is, moet u een hersteltermijn bepalen en deze meedelen aan de houder van het zakelijk recht en aan de bewoners van de woning. Deze hersteltermijn bedraagt maximaal 3 maand te rekenen vanaf de datum waarop de waarschuwingsprocedure is opgestart.
Rechten en rollen?
Nadat een ondertekend onderzoek binnen de maand na de melding is gekoppeld, kan een dossierbeheerder (gemeente) een hersteltermijn toekennen zolang de hoofdprocedure is gestart en nog geen melding herstel is geregistreerd.
De actie is sinds 27/11/23 zelfs mogelijk indien een herstelvordering aanwezig is op het pand.
Acties?
- Klik op de actie Hersteltermijn toekennen via in de hoofdprocedure (Pand > Procedures (OO) > Detail).
- Geef de deadline voor herstel in en klik op Opslaan. Hou er rekening mee dat de woning een tweede keer onderzocht moet worden binnen de drie maanden na de melding.

Als een herstelvordering rust op het pand of de entiteit of het een onvergunde domiciliekamer betreft, kunt u de hersteltermijn toekennen nadat VLOK u heeft geïnformeerd dat een CA niet mogelijk is.
U kunt de actie opnieuw uitvoeren als u de hersteltermijn wilt wijzigen.
Gevolgen
VLOK:
- zet de procedure OO om naar een waarschuwingsprocedure
- maakt een deelprocedure voor elke entiteit in het onderzoek die nog niet in de procedure is gekoppeld en die ongeschikt of ongeschikt en onbewoonbaar is
- wijzigt de datum verzoek in datum melding
- wijzigt de status van de deelprocedures naar Hersteltermijn toegekend behalve indien de status CA verstuurd is. Zie Hoe koppel ik een bestaand CA in een procedure?
- maakt volgende taken aan en sluit af op de
werklijst:- taak 408 opvolgen hersteltermijn WStoegekend aan de dossierbeheerder (gemeente)
- taak 1 termijn burgemeester
- taak 2 verwerk verzoek OO
- taak 4 verwerk vooronderzoek
Hoe registreer ik de melding herstel?
Binnen de hersteltermijn moet de houder van het zakelijk recht het herstel melden van de woning. U registreert de melding in VLOK.
Rechten en rollen?
De dossierbeheerder (gemeente) kan een melding herstel registreren zolang de hoofdprocedure is gestart en u nog geen melding herstel hebt geregistreerd.
Acties?
- Klik op de actie Melding herstel registreren via in de hoofdprocedure (Pand > Procedures (OO) > Detail).
- Geef de datum melding herstel in en klik op Registreren. De datum mag niet in de toekomst liggen.
U kunt de actie slechts één maal uitvoeren omdat de gevolgen moeilijk terug te draaien zijn.
Gevolgen
Indien het herstel tijdig is uitgevoerd zal VLOK:
- de status van de deelprocedures wijzigen naar Herstel gemeld.
- volgende taken aanmaken en afsluiten op de
werklijst:- taak 409 termijn CA waarschuwingsproceduretoegekend aan de dossierbeheerder (gemeente)
- Het is niet nodig om manueel een onderzoek aan te vragen. VLOK maakt automatisch taak 407 hercontrole WStoegekend aan de woningcontroleur (gemeente). Zolang deze taak openstaat, kunt u geen ander onderzoek aanvragen in de procedure.
- taak 408 opvolgen hersteltermijn WS
Indien de melding herstel niet tijdig is, zal VLOK de waarschuwingsprocedure wijzigen in een procedure OO:
- de procedure-info van de hoofdprocedure wijzigt naar Automatisch OO: geen (tijdig) herstel gemeld
- de status van de deelprocedures wijzigen naar Gestart.
- datum verzoek / start procedure = hersteltermijn + 1 dag
- beroep mogelijk vanaf datum verzoek + 3 maand
- volgende taken aanmaken en afsluiten op de
werklijst:- alle open taken gekoppeld aan de hoofdprocedure
- taak 1 termijn burgemeestertoegekend aan de dossierbeheerder (gemeente)
- taak 2 verwerk verzoek OOtoegekend aan de dossierbeheerder (gemeente)
Indien de melding herstel tijdig is maar niet deugdelijk (entiteit nog niet conform in hercontrole), zal VLOK de waarschuwingsprocedure wijzigen in een procedure OO:
- de procedure-info van de hoofdprocedure wijzigt naar Automatisch OO: geen conforme hercontrole
- de status van de deelprocedures wijzigen naar Gestart.
- datum verzoek / start procedure = hersteltermijn + 1 dag
- beroep mogelijk vanaf datum verzoek + 3 maand
- volgende taken aanmaken en afsluiten op de
werklijst:- alle open taken gekoppeld aan de hoofdprocedure
- taak 1 termijn burgemeestertoegekend aan de dossierbeheerder (gemeente)
- taak 2 verwerk verzoek OOtoegekend aan de dossierbeheerder (gemeente)
Hoe maak ik een CA vanuit de waarschuwingsprocedure?
Als uit een hercontroleonderzoek in de waarschuwingsprocedure blijkt dat een woning conform is, moet u een CA maken binnen de waarschuwingsprocedure.
Als uit het initiële onderzoek blijkt dat een woning conform is, kunt u een CA aanmaken zoals vroeger door een nieuwe procedure CA op te starten op basis van het onderzoek. Zie Het conformiteitsattest
Rechten en rollen?
De dossierbeheerder (gemeente) kan een CA maken in een waarschuwingsprocedure als:
- de hoofdprocedure is gestart en nog niet is stopgezet, afgewezen of afgesloten.
- melding herstel is geregistreerd binnen de hersteltermijn Zie Hoe registreer ik de melding herstel?
- er is een getekend onderzoek:
- met minstens 1 conforme entiteit
- de hercontrole is uitgevoerd na de melding herstel en ten laatste 105 dagen na de melding belanghebbende
Acties?
- Klik op de actie CA maken via in de hoofdprocedure (Pand > Procedures (OO) > Detail).
-
Doorloop de wizard die hetzelfde functioneert als de wizard om een CA te maken via een procedure CA. Stap 4 om een weigeringsbeslissing aan te maken is wel niet beschikbaar. Zie Hoe maak ik een CA en weigeringsbeslissing CA en laat het ondertekenen?
U kunt de status van de deelprocedure CA niet langer aanpassen. Als u het CA opnieuw wilt aanmaken is het niet langer nodig om de status van de deelprocedure terug te zetten naar de beginstatus Te beoordelen. Zolang de deelprocedure de correcte status heeft, kunt u de actie opnieuw uitvoeren. VLOK zal dan voor alle entiteiten waarvoor u een nieuw CA wilt maken, alle bestaande CA documenten (DT113, 114 en 115) en ondertekentaken (taak 110 en taak 140) verwijderen.
Als op het document een entiteit voorkomt waarvoor u geen nieuw CA wilt maken, zal VLOK de status van de deelprocedure terugzetten naar CA te maken of Te beoordelen.
Gevolgen
VLOK maakt volgende documenten:
- CA
- DT114 CA woning voor elke afzonderlijke ZW
- DT113 CA kamerwoning voor conforme NZW's van het type kamer en studentenkamer.
- één document voor alle niet toegewezen kamers samen
- één document voor elke groep van toegewezen kamers met dezelfde GR gemeenschappelijke ruimte's
- DT115 CA kamerwoning seizoenarbeider voor conforme NZW van het type kamer voor seizoenarbeider
- één document voor alle niet toegewezen kamers samen
- één document voor elke groep van toegewezen kamers met dezelfde GR's
- DT600 CA AK: één document voor alle te weigeren kamers voor arbeidskrachten
- één document voor alle niet toegewezen kamers samen
- één document voor elke groep van toegewezen kamers met dezelfde GR's
-
CA weigeringsbelissing
-
DT140 weigeringsbeslissing CA ZW voor elke afzonderlijke ZW
- DT141 weigeringsbeslissing CA kamer: één document voor alle te weigeren kamers en studentenkamers.
- DT143 weigeringsbeslissing CA SA: één document voor alle te weigeren kamers voor seizoenarbeider.
- DT605 weigeringsbeslissing CA AK: één document voor alle te weigeren kamers voor arbeidskrachten.
-
U kunt de aangemaakte CA documenten bekijken via het documenticoon naast elke deelprocedure OO
VLOK wijzigt de status van de deelprocedures naar CA toe te kennen of CA manueel te ondertekenen.
U vindt de informatie van het CA terug op de tab Entiteit > Deelprocedures > CA. Het dataobject CA op de tab Pand/Entiteit > Bewijsstukken maakt VLOK wel pas aan na het versturen van het CA naar Wonen in Vlaanderen.
Hoe geef ik het CA ter ondertekening aan de burgemeester (enkel digitale ondertekenflow)?
Als uw gemeente kiest voor de digitale ondertekenflow, kunt u de aangemaakte documenten ter ondertekening geven via een gelijkaardige actie zoals in de procedure CA. Zie Hoe maak ik een CA en weigeringsbeslissing CA en laat het ondertekenen?
Rechten en rollen?
De dossierbeheerder (gemeente) kan de documenten CA ter ondertekening aanbieden:
- van zodra de hoofdprocedure is gestart,
- er minstens één deelprocedure is met status CA toe te kennen en minsten één DT113, 114 of 115 is gekoppeld met status Aangemaakt.
Acties?
- Klik op de actie CA ter ondertekening naar burgemeester via in de hoofdprocedure (Pand > Procedures (OO) > Detail).
-
Selecteer voor welke deelprocedures u de documenten ter ondertekening wil aanbieden en verstuur. VLOK toont een lijst met status deelprocedure CA toe te kennen.
Gevolgen
VLOK wijzigt de status deelprocedure naar CA ter ondertekening en de status van de gekoppelde documenten DT113, 114 en 115 naar Ter ondertekening.
VLOK maakt volgende taken aan op de
werklijst:
- taak 110 onderteken document toegekend aan de burgemeester
- taak 140 onderteken document toegekend aan de algemeen directeur
Als een NZW is vastgesteld als onvergunde domiciliekamer (ODK) vervalt het CA automatisch, behalve indien de kamer reeds op VIVOO De Vlaamse inventaris voor ongeschikte en onbewoonbare woningen (VIVOO) bevat: • een lijst met de ongeschikt- en onbewoonbaarverklaringen Vlaamse Wooncode (VIVOO-OO) • een aparte lijst met de onbewoonbaarverklaringen Nieuwe Gemeentewet (VIVOO-NGW) Een besluit tot overbewoning geeft geen aanleiding tot opname in de Vlaamse inventaris. stond met opnamedatum < 01/01/2022 (overgangsregeling).
De reden van verval is 'onvergunde domiciliekamer'.
De datum verval is:
de datum attest indien de vaststelling gebeurt voor de datum van het attest.
de datum vaststelling indien de vaststelling gebeurt na de datum van het attest.
Dit is bijvoorbeeld mogelijk in het uitzonderlijke geval dat de vaststelling gebeurt tijdens de flow voor het aanmaken van een CA, vooraleer het CA is verstuurd.
Indien de NZW op VIVOO staat zal VLOK alsnog de NZW schrappen en de gevolgen van een geldig CA uitvoeren (zie Wat zijn de gevolgen van een geldig CA?)
Bijvoorbeeld: Opname VIVOO = 5/1, datum attest = 20/01 en de vaststelling ODK = 21/01 voor het versturen van het CA op 22/01
VLOK geeft het verval ter kennis aan de instantie die het CA heeft uitgegeven met:
taak 421 verval CA onvergunde domiciliekamer LB toegekend aan de dossierbeheerder (gemeente)
taak 422 verval CA onvergunde domiciliekamer toegekend aan de dossierbeheerder woningkwaliteit (Wonen)
Zie voor meer info Hoe geef ik aan dat een kamer al dan niet een onvergunde domiciliekamer (ODK) is en wat zijn de gevolgen van een ODK?
Hoe verstuur ik het CA naar Wonen in Vlaanderen vanuit de waarschuwingsprocedure?
Als de CA documenten zijn ondertekend, verstuurt u ze naar Wonen in Vlaanderen via een gelijkaardige actie als in de procedure CA. Zie Hoe geef ik een ondertekend CA / CA weigering / CA bevestiging ter kennis aan betrokkenen?
Rechten en rollen?
De dossierbeheerder (gemeente) kan de documenten CA ter ondertekening aanbieden:
- van zodra de hoofdprocedure is gestart,
- er minstens één deelprocedure is met status CA te versturen
Acties?
- Klik op de actie CA versturen naar Wonen via in de hoofdprocedure (Pand > Procedures (OO) > Detail).
-
Selecteer voor welke deelprocedures u de documenten ter ondertekening wil aanbieden en verstuur. VLOK toont een lijst met status deelprocedure CA toe te kennen.
Gevolgen
- VLOK wijzigt de status deelprocedure naar CA verstuurd.
- VLOK maakt nu ook het CA dataobject aan dat u terugvindt op de tab Pand/Entiteit > Bewijsstukken > Actuele conformiteitsattesten..
- VLOK maakt volgende taken aan en sluit af op de
werklijst:- taak 133 uitwisseling CA LB toegekend aan de inventarisbeheerder (Wonen)
- taak 182 verstuur beslissing CA naar Wonen
- taak 110, 111 en 140 onderteken document
- taak 130 verwerk heropend onderzoek LB
- taak 33 verwerk onderzoek hercontrole
- taak 409 termijn CA waarschuwingsprocedure
-
Als een NZW is vastgesteld als onvergunde domiciliekamer (ODK) vervalt het CA automatisch, behalve indien de kamer reeds op VIVOO stond met opnamedatum < 01/01/2022 (overgangsregeling).
-
De reden van verval is 'onvergunde domiciliekamer'.
-
De datum verval is:
-
de datum attest indien de vaststelling gebeurt voor de datum van het attest.
-
de datum vaststelling indien de vaststelling gebeurt na de datum van het attest.
-
Dit is bijvoorbeeld mogelijk in het uitzonderlijke geval dat de vaststelling gebeurt tijdens de flow voor het aanmaken van een CA, vooraleer het CA is verstuurd.
-
Indien de NZW op VIVOO staat zal VLOK alsnog de NZW schrappen en de gevolgen van een geldig CA uitvoeren (zie Wat zijn de gevolgen van een geldig CA?)
-
Bijvoorbeeld: Opname VIVOO = 5/1, datum attest = 20/01 en de vaststelling ODK = 21/01 voor het versturen van het CA op 22/01
-
-
-
VLOK geeft het verval ter kennis aan de instantie die het CA heeft uitgegeven met:
-
taak 421 verval CA onvergunde domiciliekamer LB toegekend aan de dossierbeheerder (gemeente)
-
taak 422 verval CA onvergunde domiciliekamer toegekend aan de dossierbeheerder woningkwaliteit (Wonen)
-
-
Zie voor meer info Hoe geef ik aan dat een kamer al dan niet een onvergunde domiciliekamer (ODK) is en wat zijn de gevolgen van een ODK?
-
Wanneer en hoe wijzigt VLOK een waarschuwingsprocedure automatisch in een procedure OO?
VLOK bewaakt via een dagelijkse scheduled task de termijnen binnen de waarschuwingsprocedure en zorgt dat de procedure automatisch wordt omgezet in een procedure OO indien de gemeente de termijnen niet respecteert.
- Herstel niet gemeld binnen hersteltermijn (= 3 maanden na de melding)
- Hercontrole niet aanwezig of datum hercontrole is 3 maand na het eerste conformiteitsonderzoek. Opgelet: de regelgeving voorziet een termijn van orde van 3 maanden na de oorspronkelijke melding. Maar de sanctie automatische opstart procedure OO gebeurt pas 3 maanden na het eerste conformiteitsonderzoek.
- Niet-conforme entiteiten na tijdige hercontrole
De gebruiker krijgt zeven dagen extra na het verstrijken van de termijnen om alsnog de melding herstel of de hercontrole in te geven. Zie OpvolgingWaarschuwingsprocedure voor de voorwaarden van omzetting en de startdatum procedure OO
Als een procedure automatisch is omgezet, vindt u dit terug in procedure-info:
- Automatisch OO: geen (tijdig) herstel gemeld met startdatum procedure = datum hersteltermijn + 1 dag
- Automatisch OO: geen (tijdige) hercontrole met startdatum procedure = datum vooronderzoek + 3 maanden
- Automatisch OO: geen conforme hercontrole met startdatum procedure = datum vooronderzoek + 3 maanden
De waarschuwingsprocedure starten nadat in een reguliere CA-procedure een entiteit niet conform blijkt?
Als een entiteit niet conform blijkt in een onderzoek binnen een reguliere procedure CA, kunt u een waarschuwingsprocedure opstarten op basis van dit onderzoek met reden conformiteitsattest.
Zorg wel dat de datum van de melding samenvalt met datum van het te koppelen onderzoek omdat u slechts een hersteltermijn kan toekennen indien de datum van het gekoppelde onderzoek valt binnen de maand na de melding.



