Hoe geef ik aan dat een kamer al dan niet een onvergunde domiciliekamer (ODK) is en wat zijn de gevolgen van een ODK?
Regelgeving
Artikel 3.6 §3 van de Vlaamse Codex Wonen van 2021 bepaalt dat de burgemeester en gewestelijk ambtenaar een CA Wie een woning in Vlaanderen verhuurt, moet ervoor zorgen dat deze volledig in orde is en voldoet aan bepaalde normen. Het conformiteitsattest (CA) is een officieel document dat de gemeente aflevert en dat aantoont dat uw woning aan de woningkwaliteitsnormen voldoet. In sommige gevallen kan ook Wonen in Vlaanderen een conformiteitsattest afleveren. Om na te gaan of een woning conform, veilig en gezond is, voert een woningcontroleur van de gemeente of van Wonen in Vlaanderen een conformiteitsonderzoek uit. Hij controleert de woning aan de hand van een technisch verslag.De woning krijgt een conformiteitsattest als ze niet ongeschikt of onbewoonbaar is en voldoende rookmelders heeft. weigeren voor onvergunde domiciliekamers.
Een onvergunde domiciliekamer is een kamer:
-
waarin de bewoner is ingeschreven
-
waarvoor er een aanmaning, PV of verslag van vaststelling van onvergunde bestemmingswijziging, opsplitsing of wijziging aantal entiteiten Een entiteit is een deel van een pand. Er zijn 3 entiteitstypes: niet-woonfunctie (NWF), een niet-zelfstandige woning (NZW) en een zelfstandige woning (ZW). Zie voor uitgebreide definitie' Hoe voeg ik een nieuwe entiteit toe?' bestaat
Een overgangsregeling bepaalt dat CA's wel nog kunnen voor kamers die uiterlijk op 31 december 2021 op VIVOO De Vlaamse inventaris voor ongeschikte en onbewoonbare woningen (VIVOO) bevat: • een lijst met de ongeschikt- en onbewoonbaarverklaringen Vlaamse Wooncode (VIVOO-OO) • een aparte lijst met de onbewoonbaarverklaringen Nieuwe Gemeentewet (VIVOO-NGW) Een besluit tot overbewoning geeft geen aanleiding tot opname in de Vlaamse inventaris. staan.
Artikel 3.9 eerste lid 6° bepaalt dat bestaande CA's vervallen vanaf het moment van vaststelling.
Deze regelgeving treedt in werking op 20 september 2021.
Rechten - welke rollen?
Elke rol die een entiteit kan aanmaken mag ze vaststellen als onvergunde domiciliekamer.
Stappen om aan te duiden dat een kamer een onvergunde domiciliekamer is
-
Navigeer naar Entiteit > Detail en klik via op de actie Onvergunde domiciliekamer vaststellen. De actie is enkel zichtbaar bij niet-zelfstandige woningen die nog niet zijn aangeduid als ODK.
-
Vul de datum vaststelling in. De datum kan niet in de toekomst liggen.

-
Klik op Zet kamer als onvergunde domiciliekamer.
Gevolgen
Verval actuele CA's
Alle actuele CA's van voor de vaststelling zet VLOK vervallen met als reden onvergunde domiciliekamer. VLOK geeft het verval ter kennis aan de instantie die het CA heeft uitgegeven met:
-
taak 421 verval CA onvergunde domiciliekamer LB toegekend aan de dossierbeheerder (gemeente)
-
taak 422 verval CA onvergunde domiciliekamer toegekend aan de dossierbeheerder woningkwaliteit (Wonen)
Kennisgevingstaken ODK
-
Als WI De Vlaamse Wooninspectie is onderdeel van de dienst Handhaving van het agentschap Wonen in Vlaanderen. De Vlaamse wooninspectie zorgt voor de strafrechtelijke handhaving van de woningkwaliteit. Zij treedt op tegen het verhuren van woningen met ernstige kwaliteitsproblemen, rekening houdend met vastgestelde prioriteiten. of Wonen in Vlaanderen de actie uitvoert, maakt VLOK een taak 423 kennisgeving onvergunde domiciliekamer LB toegekend aan de dossierbeheerder (gemeente)
-
Als het pand Elk bebouwd onroerend goed dat zowel het hoofdgebouw als de bijgebouwen omvat (= gebouwen die als 1 geheel beschouwd kunnen worden), met uitzondering van bedrijfsruimten. Een pand kan één of meerdere zelfstandige en/of niet-zelfstandige entiteiten bevatten met of zonder woonfunctie. een WI dossier bevat dat niet is afgesloten of uitgevoerd maakt VLOK een taak 424 kennisgeving overgunde domiciliekamer WI toegekend aan de WI.
Zie voor detail van de taken Welke taken zijn er allemaal in VLOK?
Stappen om aan te duiden dat een kamer niet langer een onvergunde domiciliekamer is
-
Navigeer naar Entiteit > Detail en klik via op de actie Onvergunde domiciliekamer beëindigen. De actie is enkel zichtbaar bij niet-zelfstandige woningen die reeds zijn aangeduid als ODK.
-
Vul de reden en datum einde in. De datum kan niet in de toekomst liggen.

-
Klik op Onvergunde domiciliekamer beëindigen.
Gevolgen
Kennisgevingstaken ODK
-
Als WI of Wonen in Vlaanderen de actie uitvoert, maakt VLOK een taak 425 kennisgeving einde onvergunde domiciliekamer LB toegekend aan de dossierbeheerder (gemeente)
-
Als het pand een WI dossier bevat dat niet is afgesloten of uitgevoerd maakt VLOK een taak 426 kennisgeving einde overgunde domiciliekamer WI toegekend aan de WI.
Zie voor detail van de taken Welke taken zijn er allemaal in VLOK?
Weigering CA
Bij het aanmaken van een CA voor een ODK zal u enkel een weigering kunnen maken tenzij de entiteit reeds is opgenomen op VIVOO voor 1/1/2022.
De entiteit zal verschijnen in stap 4 ipv stap 3 van de wizard CA maken zelfs indien de entiteit voor de rest conform is. Zie Hoe maak ik een CA en weigeringsbeslissing CA en laat het ondertekenen?
Ook in een waarschuwingsprocedure is het niet mogelijk om een CA te maken voor een ODK. Zie Hoe maak ik een CA vanuit de waarschuwingsprocedure?
Automatisch verval bestaande CA's
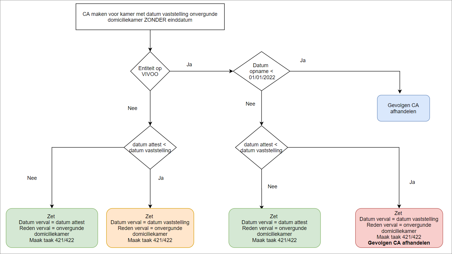
Als een NZW is vastgesteld als onvergunde domiciliekamer (ODK) vervalt het CA automatisch, behalve indien de kamer reeds op VIVOO stond met opnamedatum < 01/01/2022 (overgangsregeling).
-
De reden van verval is 'onvergunde domiciliekamer'.
-
De datum verval is:
-
de datum attest indien de vaststelling gebeurt voor de datum van het attest.
-
de datum vaststelling indien de vaststelling gebeurt na de datum van het attest.
-
Dit is bijvoorbeeld mogelijk in het uitzonderlijke geval dat de vaststelling gebeurt tijdens de flow voor het aanmaken van een CA, vooraleer het CA is verstuurd.
-
Indien de NZW op VIVOO staat zal VLOK alsnog de NZW schrappen en de gevolgen van een geldig CA uitvoeren (zie Wat zijn de gevolgen van een geldig CA?)
-
Bijvoorbeeld: Opname VIVOO = 5/1, datum attest = 20/01 en de vaststelling ODK = 21/01 voor het versturen van het CA op 22/01
-
-
-
VLOK geeft het verval ter kennis aan de instantie die het CA heeft uitgegeven met:
-
taak 421 verval CA onvergunde domiciliekamer LB toegekend aan de dossierbeheerder (gemeente)
-
taak 422 verval CA onvergunde domiciliekamer toegekend aan de dossierbeheerder woningkwaliteit (Wonen)
-
-
Zie voor meer info Hoe geef ik aan dat een kamer al dan niet een onvergunde domiciliekamer (ODK) is en wat zijn de gevolgen van een ODK?
Zie Wanneer zet VLOK een CA automatisch op vervallen?
Impact op de automatische scheduled tasks in VLOK
De taak OpvolgingWaarschuwingsprocedure zal voor conforme entiteiten in een onderzoek hercontrole die zijn vastgesteld als ODK de status van de deelprocedure op Hersteld zetten ipv op CA te maken.
De taak AfsluitenProceduresOOTask :
-
kan een deelprocedure in een ODK met status 'herstel gemeld' ook beschouwen als een eindsituatie vergelijkbaar met CA Verstuurd
-
bij een verzoek door de burgemeester ouder dan 16 maand en enkel beslissingen 'uitstel wegens werken' waarbij geen advies door ons werd gegeven sluit VLOK de procedure niet af
